![]() |
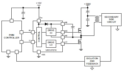
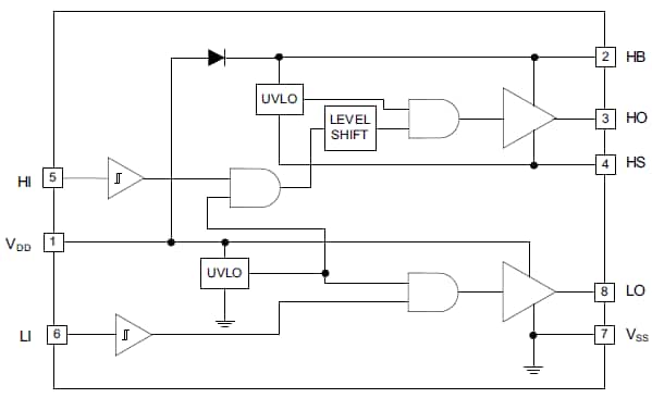
Texas Instruments UCC27210 / UCC27211 Hochfrequenz-High-Side- und Low-Side-TreiberTexas Instruments UCC27210 / UCC27211 Hochfrequenz-High-Side- und Low-Side-Treiber basieren auf den weit verbreiteten UCC27200 und UCC27201 MOSFET Treibern, bieten aber einige erhebliche Leistungsverbesserungen. Der Pull-Up- und Pull-Down-Spitzenausgangsstrom wurde auf 4A Stromquelle und 4A -anschluss erhöht, und der Pull-Up- und Pull-Down-Widerstand wurde auf 0.9Ω reduziert. Diese Leistungsverbesserungen ermöglichen den Antrieb von Power-MOSFETs mit minimalen Schaltverlusten während der Leitung durch MOSFETs Miller Plateau. Die Eingangsstruktur kann direkt -10 VDC verarbeiten, was die Widerstandsfähigkeit verbessert und eine direkte Verbindung zu Gate-Drive-Transformatoren ohne den Einsatz von Gleichrichterdioden erlaubt. Die Eingänge sind unabhängig von der Versorgungsspannung und haben ein max. Rating von 20-V. TI UCC27210 und UCC27211 Treiber wurden für den Einsatz in einer Vielzahl von Anwendungen entwickelt, einschließlich Energieversorgung für Telecom, Datacom und Handel. |
|
Features
Anwendungen
|
![]() |
Veröffentlichungsdatum: 2012-03-26
| Aktualisiert: 2024-10-17




