Texas Instruments TPS62869EVM-118 Evaluierungsmodul
Das Texas Instruments TPS62869EVM-118 Evaluierungsmodul ist zur Evaluierung der Funktionsweise der TPS628691, TPS628692, TPS628681, TPS628692 Bauteile ausgelegt. Die TPS62869x sind 6-A-Abwärtswandler mit DCS-Control™in einer kleinen QFN-Gehäuselösung von 1,5 mm x 2,5 mm.Das TPS62869EVM-118 Evaluierungsmodul von TI erzeugt Ausgangsspannungen zwischen 0,4 V und 1,675 V mit einer Genauigkeit von 1 % der Ausgangsspannungen von höheren Eingangsspannungen zwischen 2,4 V und 5,5 V bis zu einer geregelten Ausgangsspannung von 0,9 V.
Merkmale
- 2,4 V bis 5,5 V Eingangsspannungsbereich
- 0.4VProgrammierbare Ausgangsspannung von 0,4 V bis 1,675 V über I2C
- 6 A Ausgangsstrom
Board-Layout
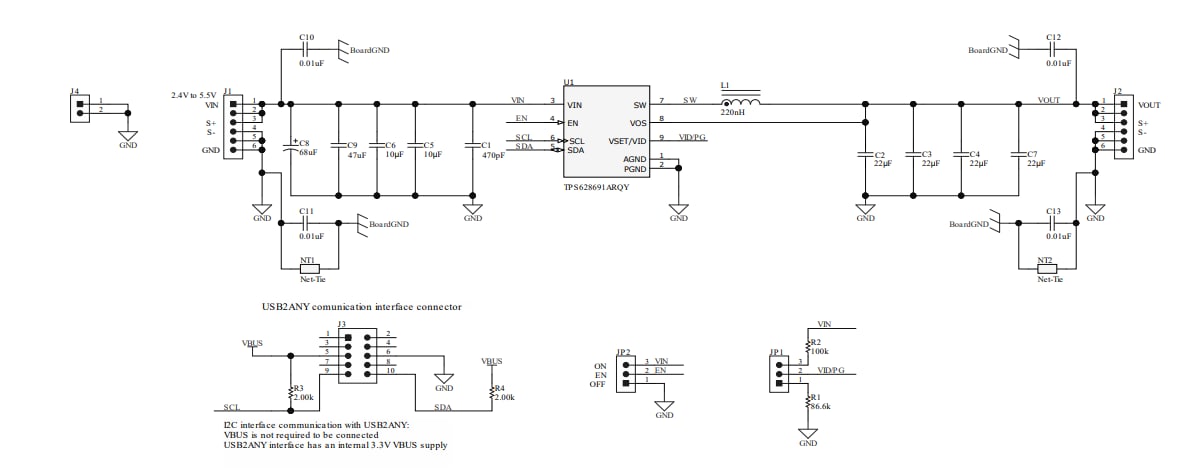
Schaltplan
Schnellanschluss – Übersicht
Veröffentlichungsdatum: 2020-10-21
| Aktualisiert: 2024-09-05
