Texas Instruments TPS568230 Synchron-Abwärtsspannungsregler
Texas Instruments TPS568230 Synchron-Abwärtsspannungsregler bieten einen Hochspannungseingang, einen hohen Wirkungsgrad und integrierte FETs. Der TPS568230 verfügt über einen ULQ™ (extrem geringen Ruhestrom), um einen niedrigen Bias-Strom und einen großen Lastbetrieb zu ermöglichen. Die ULQ™-Funktion ist besonders vorteilhaft für eine lange Batterielaufzeit in einem stromsparenden Betrieb.Der TPS568230 arbeitet mit einer Versorgungseingangsspannung, die von 4,5 V bis 18 V reicht und sowohl die interne als auch externe Soft-Start-Zeitoption unterstützt. Die DCAP3™-Betriebsart bietet ein schnelles Einschwingverhalten, eine gute Leitung, Lastregelung, kein Bedarf für eine externe Kompensation und unterstützt sowohl Ausgangskondensatoren mit geringen äquivalenten Serienwiderständen (ESR) als auch spezielle Polymer- und Keramikkondensatoren mit extrem niedrigem ESR.
Die Schutzfunktionen besteht aus OVP, UVP, OCP, OTP und UVLO sowie eine kombinierte Power-Good-Signal- und Ausgangsentladungsfunktion. Der MODE-Pin kann zur Einstellung des Eco-mode™, OOA-Modus oder FCCM-Modus für einen Leichtlastbetrieb verwendet werden. Der TPS568230 ist in einem 20-Pin-HotRod™-Gehäuse von 3,0 mm x 3,0 mm verfügbar. Das Bauteil verfügt über eine Sperrschichttemperatur von -40 °C bis + 125 °C.
Merkmale
- Eingangsspannungsbereich: 4,5 V bis 18 V
- D-CAP3™-Architektursteuerung für ein schnelles Einschwingverhalten
- Ausgangsspannungsbereich: 0,6 V bis 7 V
- 1 % Rückkopplungs-Spannungsgenauigkeit (25 °C)
- Ununterbrochener Ausgangsstrom: 8 A
- Integrierter Leistungsschalter mit 19,5 mΩ und 9,5 mΩ RDS(on)
- ULQ™-Betrieb für eine lange Batterielaufzeit während dem System-Standby
- Eco-Mode™, OOA- und FCCM-Modus für Leichtlastbetrieb durch MODE-Pin wählbar
- Über MODE-Pin wählbare Schaltfrequenz von 600 kHz, 800 kHz und 1 MHz
- OOA-Leichtlastbetrieb mit Schaltfrequenz über 25 kHz
- Betriebsunterstützung für große Lasten
- Einstellbare Soft-Start-Zeit über SS-Pin
- Power-Good-Anzeige
- Eingebaute Ausgangsentladungsfunktion
- Zyklus-für-Zyklus-Überstromschutz
- Nichtverriegelnd für OC-, OV-, UV-, OT- und UVLO-Schutzfunktionen
- Kleines HotRod™-QFN-Gehäuse von 3,0 mm x 3,0 mm
Applikationen
- DTV und STB, Server und Speicher
- Telekommunikation und Netzwerk, Punktlast (POL)
- IPCs, Fabrikautomatisierung
- Verteilte Stromversorgungssysteme
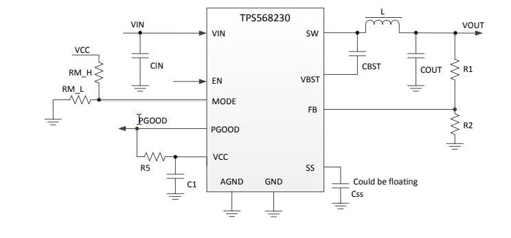
Typische Applikation
