Texas Instruments TPS562231 Synchron-Abwärtswandler
Texas Instruments TPS562231 Synchron-Abwärtswandler sind für den Betrieb mit einer minimalen Anzahl externer Komponenten und für einen geringen Standby-Strom ausgelegt. Die TPS562231 sind Schaltnetzteile (SNT), die eine D-CAP2-Modussteuerung für ein schnelles Einschwingverhalten nutzen. Die Bauteile unterstützen sowohl Ausgangskondensatoren mit geringen äquivalenten Serienwiderständen (ESR) als auch spezielle Polymer- und Keramikkondensatoren mit extrem niedriger Elektrospinresonanz (ESR) ohne externe Kompensationskomponenten. Der TPS562231 funktioniert im impulsüberspringenden Modus, der einen hohen Wirkungsgrad bei leichtem Lastbetrieb aufrecht erhält. Der TPS562231 ist in einem 6-Pin-SOT563-Gehäuse (DRL) von 1,6 mm × 1,6 mm erhältlich und für eine Sperrschichttemperatur von -40 °C bis 125 °C ausgelegt.Merkmale
- Im 2-A-Wandler integrierte 95-mΩ- und 55-mΩ-FETs
- D-CAP3™-Modussteuerung mit schnellem Einschwingverhalten
- Eingangsspannungsbereich: 4,5 V bis 17 V
- Ausgangsspannungsbereich: 0,6 V bis 7 V
- Pulse-Skipping-Modus
- Schaltfrequenz von 850 kHz
- Niedriger Abschaltstrom von weniger als 2 µA (typisch)
- 2 % Rückkopplungsspannungsgenauigkeit (25 °C)
- Inbetriebnahme von einer vorgespannten Ausgangsspannung
- Zyklus-für-Zyklus-Überstrombegrenzung
- Hiccup-Modus-Überstromschutz
- Nicht-verriegelbare UVP- und TSD-Schutzfunktionen
- 6-Pin-SOT563-Gehäuse
- Präzisionsfreigabe
- Pin-zu-Pin-kompatibel mit TPS563231
Applikationen
- 12-V-Rail-Standardzubehör
- Digitale TV-Stromversorgung
- Embedded-Systeme
- Netzwerk-Home-Terminal
- Digitale Set-Top-Box (STB)
- Überwachung
- E-Meter
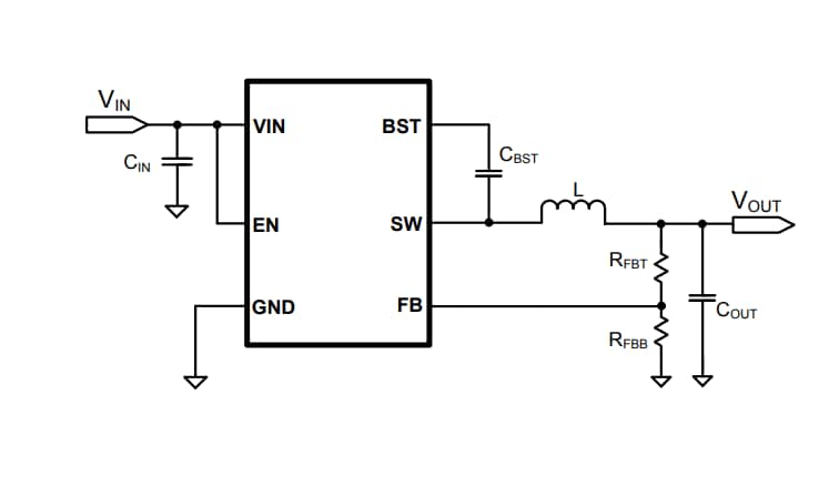
Vereinfachter Schaltplan
Veröffentlichungsdatum: 2019-05-02
| Aktualisiert: 2023-09-06
