TI TPS55010 DC/DC Converter with Integrated FETs
TI TPS55010 DC/DC Converter with Integrated FETs

 Produktliste ansehen

Zusätzliche Ressourcen

TI TPS55010 DC/DC-Wandler mit integrierten FETs

Texas Instruments TPS55010 DC/DC-Wandler mit integrierten FETs ist ein Transformatortreiber, designed für isolierte Power für isolierte Schnittstellen, wie RS-485 und RS-232, von einem 3.3V oder 5V Eingang. Der TI TPS55010 Transformator-Treiber benutzt festgelegte Frequenzstrommodus-Kontrolle und eine Halbbrücken-Leistungsstufe mit Primärseitenfeedback zur Regulierung der Ausgangsspannung für Powerlevels von bis zu 2W. Die Schaltfrequenz dieses TI Gerätes ist regulierbar von 100kHz bis 2000kHz, so dass Lösungsgröße, Effizienz und Rauschen optimiert werden können. Der TI TPS55010 DC/DC-Wandler mit integrierten FETs kann mit demselben Transformator eine Lösung für verschiedene Eingangs- und Ausgangsspannungskombinationen bieten durch Regulierung der Primärseitenspannung. Der TPS55010 wurde für den Einsatz in programmierbaren Logikkontrollern, medizinischen Geräten, Industrieautomation sowie rauschsensitiven Datenakquisitionsgeräten entwickelt.


Features
  • Isolierte Fly-Buck-Topologie
  • Primärseiten-Feedback
  • 100kHz bis 2000kHz Schaltfrequenz
  • Synchronisiert mit externem Takt
  • Regulierbarer Slow Start
  • Regulierbarer Eingangsspannungs-UVLO
  • Open Drain-Fehlerausgang
  • Cycle-by-Cycle Strombegrenzung
  • Überhitzungsschutz-Abschaltung
  • 3mm x 3mm 16 Pin QFN-Gehäuse
Anwendungen
  • Störfestigkeit in PLCs, Datenakquisition und Messequipment
  • Isolierte RS-232 und RS-485 Kommunikationskanäle
  • Powers Line Treiber, ISO Verstärker, Sensoren, CAN-Sendeempfänger
  • Ungeerdete Einspeisung für IGBT Gate Treiber
  • Fördert Sicherheit in medizinischem Equipment

Schema

Schematic

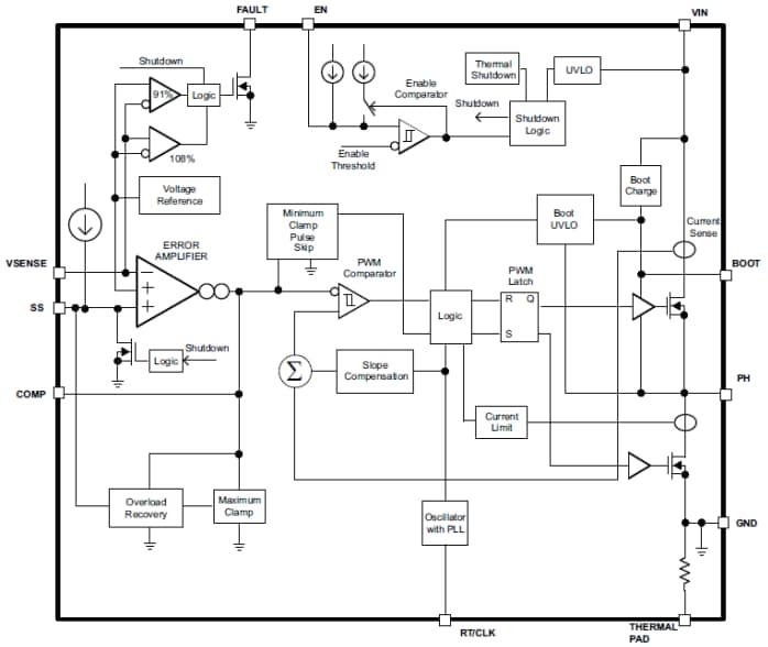
Blockdiagramm

Block Diagram
  • Texas Instruments
Veröffentlichungsdatum: 2012-02-02 | Aktualisiert: 2022-03-11