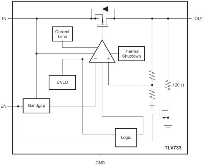
Die TLV733 300mA Low-Dropout-Regler (LDO) von Texas Instruments sind ultrakleine LDO mit niedrigem Ruhestrom, die 300mA mit guter Leitungs- und Belastungstransienten-Leistung liefern können. Diese Bauteile bieten eine typische Genauigkeit von 1%. Die TLV733-Serie besitzt eine moderne, kondensatorfreie Architektur, um ohne Eingangs- oder Ausgangskondensator stabil arbeiten zu können. Durch das Wegfallen des Ausgangskondensators sind sehr kleine Lösungen möglich und Einschaltstrom kann eliminiert werden. Die TLV733-Serie arbeitet jedoch auch mit keramischen Ausgangskondensatoren stabil, wenn ein Ausgangskondensator erforderlich wird. Der TLV733 bietet auch Rücklaufstrom-Regelung beim Einschalten des Bauteils sowie bei der Freigabe, wenn ein Ausgangskondensator verwendet wird. Diese Funktionalität ist insbesondere in batteriebetriebenen Geräten wichtig. Der TLV733 bietet einen aktiven Pull-Down-Schaltkreis, um Ausgangsladungen bei Deaktivierung schnell zu entladen.
Merkmale
Stabiler Betrieb mit oder ohne Kondensatoren
Foldback-Überstrom-Schutz
Gehäuse
1,0mm × 1,0mm X2SON (4-polig)
SOT-23 (5-polig)
Sehr niedriger Dropout: 122mV bei 300mA (3,3VOUT)
Genauigkeit: 1% typ., max. 1,4%
Niedriger IQ: 34µA
Eingangsspannungsbereich: 1,4V bis 5,5V
Erhältlich in festen Ausgangsspannungen: 1,0V bis 3,3V
Hohe PSRR: 50dB bei 1kHz
Aktive Ausgangsentladung
Anwendungsbereiche
Tablet-PCs
Smartphones
Desktop- und Notebook-Computer
Tragbare Produkte in Industrie und Unterhaltungselektronik