Texas Instruments LMR336x0AP-Q1 Synchrone Abwärtsspannungswandler
Die LMR336x0AP-Q1 synchronen Abwärtsspannungswandler von Texas Instruments bieten einen hervorragenden Wirkungsgrad für robuste Applikationen. Die Wandler treiben einen Laststrom von bis zu 2 A oder 3 A von einem Eingang von bis zu 36 V an. Der LMR336x0AP-Q1 verfügt über einen hohen Wirkungsgrad bei geringer Last und eine Ausgangsgenauigkeit in einer sehr kleinen Lösungsgröße von 3 mm × 2 mm.Die Power-Good-Flag- und Präzisions-Freigabe-Funktionen ermöglichen flexible und benutzerfreundliche Lösungen in verschiedenen Applikationen. Die TI LMR336x0AP-Q1 Spannungswandler halten die Frequenz bei leichter Last automatisch zurück, um den Wirkungsgrad zu verbessern. Zu den Schutzfunktionen gehören thermische Abschaltung, Eingangs-Unterspannungssperre, Zyklus-für-Zyklus-Strombegrenzung und Hiccup-Kurzschluss-Sicherung.
Die Integration beseitigt die Notwendigkeit für die meisten externen Komponenten und bietet eine Pinbelegung, die speziell für ein einfaches PCB-Layout ausgelegt ist. Das LMR336x0AP-Q1 wird in einem 12-Pin-VQFN-Gehäuse der nächsten Generation von 3 mm × 2 mm mit benetzbaren Flanken angeboten.
Merkmale
- AEC-Q100-qualifiziert für Fahrzeuganwendungen bei -40 °C bis +125 °C, TA Temperaturklasse 1
- Funktionale sicherheitstaugliche Dokumentation zur Unterstützung des Designs funktionaler Sicherheitssysteme verfügbar
- Konfiguriert für robuste Fahrzeuganwendungen
- Eingangsspannungsbereich: 3,8 V bis 36 V
- Ausgangsspannungsbereich: 1 V bis 24 V
- Ausgangsstrom: 2 A, 3 A
- Leistungs-MOSFETs: 75 mΩ/50 mΩ RDS-ON
- Spitzenstrommodus-Regelung
- Kurze Mindesteinschaltdauer von 68 ns
- Frequenz: 400 kHz, 2,1 MHz
- Integriertes Kompensationsnetzwerk
- Geringes EMI und Schaltrauschen
- HotRod™-Gehäuse
- Parallele Eingangsstrompfade
- Hochleistungsumwandlung mit hohem Wirkungsgrad bei allen Lasten
- Spitzenwirkungsgrad: >95 %
- Geringer Abschalt-Ruhestrom: 5 µA
- Geringer Betriebsruhestrom: 25 µA
- Erstellung eines benutzerdefinierten Designs mithilfe des LMR336x0APQ1 und dem WEBENCH® Power Designer
Applikationen
- Infotainment- und Kombi-Systeme
- Telematik-Steuereinheit
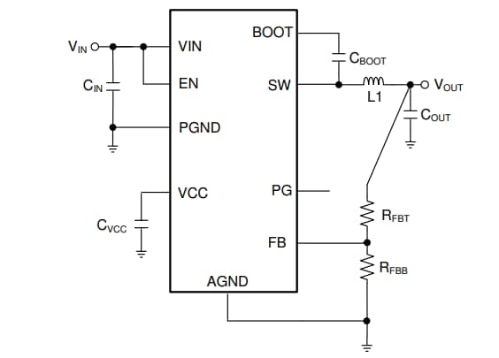
Vereinfachter Schaltplan
Minimales Komponentenbeispiel
Funktionales Blockdiagramm
