Texas Instruments LM5143-Q1 Synchrone DC/DC-Abwärtsregler
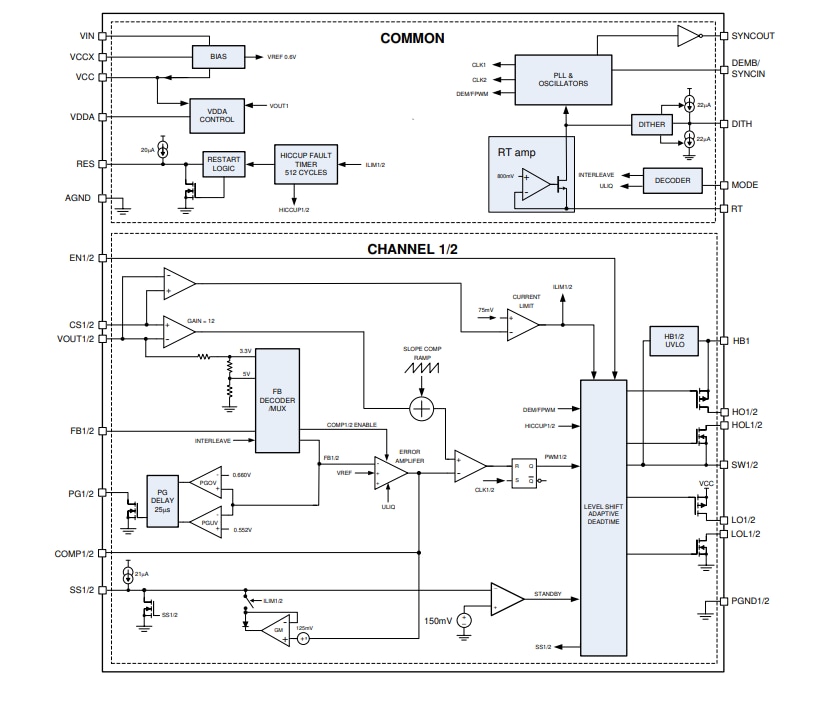
Texas Instruments LM5143-Q1 Synchrone 2-Phasen-DC/DC-Abwärtsregler sind für Einzel- oder Dual-Hochstromausgänge ausgelegt. Der LM5143-Q1 verwendet eine verschachtelte, stapelbare Spitzenstrommodus-Steuerungsarchitektur für eine einfache Schleifenkompensation, ein schnelles Einschwingverhalten sowie eine ausgezeichnete Last- und Leitungsregelung. Darüber hinaus verfügt das Bauteil über eine genaue Stromaufteilung mit parallelgeschalteten Phasen für einen höheren Ausgangsstrom.Eine minimale Einschaltzeit des High-Side-Schalters von 65 ns ermöglicht große Abwärtsverhältnisse und ermöglicht die direkte Umwandlung von 12-V-, 24-V- oder 48-V-Automotive-Eingängen zu Niederspannungsschienen. Dies führt zu einer Reduzierung der Systemkomplexität und der Lösungskosten. Der LM5143-Q1 arbeitet weiterhin bei Eingangsspannungseinbrüchen so niedrig wie 3,5 V und falls erforderlich, bei einem Tastverhältnis von nahezu 100 %.
Die Funktionen der LM5143-Q1 Controller umfassen einen maximalen Sperrschichttemperaturbetrieb von +150 °C, eine vom Benutzer wählbare Dioden-Emulation für einen geringeren Stromverbrauch bei leichten Lastbedingungen, konfigurierbare Soft-Start-Funktionen, Open-Drain-Power-Good-Flaggen für die Fehlermeldung und eine Ausgangsüberwachung sowie unabhängige Freigabeeingänge. Zusätzliche Funktionen sind ein monotoner Start in vorgespannte Lasten, ein integrierter VCC-Bias-Versorgungsregler, ein programmierbarer Hiccup-Modus-Überlastschutz und ein Übertemperaturschutz mit automatischer Wiederherstellung. Die LM5143-Q1 Bauteile sind gemäß AEC-Q100 für Fahrzeuganwendungen zugelassen.
Merkmale
- AEC-Q100-qualifiziert für Fahrzeuganwendungen:
- Bauteiltemperatur Klasse 1: -40 °C bis +125 °C Umgebungsbetriebstemperatur
- Vielseitiger synchroner DC/DC-Abwärtsregler
- Großer Eingangsspannungsbereich von 3,5 V bis 65 V
- Feste 3,3 V, 5 V oder einstellbare Ausgänge von 0,6 V bis 55 V mit einer Genauigkeit von 1 %
- Maximale Sperrschichttemperatur: +150 °C
- Strom-Abschaltmodus: 4 µA (typisch)
- Standby-Strom bei Nulllast: 15 µA (typisch)
- Zwei verschachtelte synchrone Abwärtskanäle
- Zweikanal oder Mehrphase mit Einzelausgang
- 65 ns tON(min) für ein hohes VIN-/VOUT-Verhältnis
- 60 ns TOFF(min) für niedrigen Dropout
- Schaltfrequenz von 100 kHz bis 2,2 MHz
- SYNC-in-und SYNC-Out-Fähigkeit
- Inhärente Schutzfunktionen für ein robustes Design
- Hiccup-Modus-Überstromschutz
- Unabhängige ENABLE- und PGOOD-Funktionen
- VCC-, VDDA- und Gate-Drive-UVLO-Schutz
- Übertemperaturschutz mit Hysterese
- Optimiert für extrem niedrige EMI-Anforderungen
- Über die Anstiegsrate gesteuerter adaptiver Gate-Treiber
- Frequenzspreizung reduziert Spitzenemissionen
- Erfüllt CISPR 25 Klasse 5 Standard
- VQFNP-40-Gehäuse mit benetzbaren Flankenpins
- Erstellen Sie mit dem WEBENCH® Power Designer ein benutzerdefiniertes Design mit dem LM5143-Q1
Applikationen
- Automotive-Elektroniksysteme
- Infotainment-Systeme, Kombiinstrumente, FAS
- Batteriebetriebene Hochspannungssysteme
Additional Resources
Typische Applikations-Schaltung
Funktionales Blockdiagramm
