Texas Instruments DDC3256 24-Bit 256-Kanal ADC
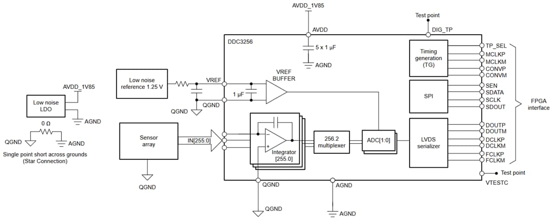
Der 24-Bit-256-Kanal-Analog-Digital-Wandler (ADC) DDC3256 von Texas Instruments kombiniert Strom-Spannungs-Wandlung durch Stromintegration und A/D-Wandlung. Bis zu 256 einzelne Low-Level-Stromausgangsgeräte, wie z. B. Fotodioden, können direkt an die Eingänge des Bauelements angeschlossen und parallel (gleichzeitig) digitalisiert werden. Für jeden der 256 Eingänge verfügt das Gerät über einen stromsparenden und rauscharmen Integrator, der die gesamte Ladung des Sensors erfasst. Die Integrationszeit ist von 50µ s bis 1,6 ms einstellbar, so dass Ströme in der Größenordnung von fA bisµA mit hervorragender Präzision kontinuierlich gemessen werden können. Die Ausgänge der Integratoren werden von stromsparenden On-Chip-ADCs digitalisiert, und die umgewandelten digitalen Codes werden über ein einzelnes LVDS-Paar übertragen, das so konzipiert ist, dass die Rauschkopplung in Umgebungen mit hoher Kanalzahl minimiert wird.Der DDC3256 von Texas Instruments wird mit einer einzigen 1,85-V-Versorgung betrieben. Er ist für einen Betriebstemperaturbereich von 0 °C bis 70 °C spezifiziert und in einem 13,2 mm × 17,2 mm2 großen BGA mit 336 Kugeln und einem Rastermaß von 0,8 mm erhältlich. Der On-Chip-Referenzpuffer und die Bypass-Kondensatoren (auf dem BGA) tragen dazu bei, den Bedarf an externen Komponenten zu minimieren und den Platz auf der Leiterplatte weiter zu reduzieren.
Merkmale
- Die Ein-Chip-Lösung misst direkt 256 Low-Level-Ströme gleichzeitig
- Einstellbarer Gesamtladebereich bis zu 320 pC
- Eingangsstrom von 1 µA (maximal)
- Einstellbare Geschwindigkeit mit Integrationszeiten von nur 50 µs (20 Ks/s pro Kanal)
- 24-Bit-Auflösung
- Integrale Nichtlinearität von ±0,025 % des Messwerts ±1 ppm des Messbereichsendwerts (alle Kanäle aktiv)
- 1,2 mW/Kanal geringe Dissipationsleistung
- Geringes Rauschen von 0,26 fCrms bei 320 pC FSR mit 20 pF Sensorkapazität
- Kein Ladungsverlust
- On-Chip-Temperatursensor
- Serielle LVDS-Ausgangsschnittstelle
- Einzelversorgung 1,85 V
- Integrierte Bypass-Kondensatoren und Referenzpuffer zur Reduzierung der PCB-Fläche und der Designkomplexität
Applikationen
- Datenerfassungssystem für CT-Scanner
- Fotodioden-Sensoren
- Röntgenerkennungssysteme
- Überwachung der Leistung optischer Fasern
- Mehrkanalige Strom- und Spannungsmessgeräte
Vereinfachtes Schaltbild
Veröffentlichungsdatum: 2024-06-19
| Aktualisiert: 2024-07-08
