Texas Instruments CDCDB803 Taktpuffer mit 8 Ausgängen für PCIe® Gen 1 bis 5
Der Texas Instruments CDCDB803 Taktpuffer mit 8 Ausgängen für PCIe® Gen 1 bis Gen 5 ist ein DB800ZL-konformer Taktpuffer, der den Referenztakt für PCIe-Gen-1- bis 5-, QuickPath-Interconnect- (QPI), UPI-, SAS- und SATA-Schnittstellen verteilt. Die SMBus-Schnittstelle und acht Ausgangsfreigabe-Pins ermöglichen die individuelle Konfiguration und Steuerung aller acht Ausgänge.Der TI CDCDB803 ist ein DB800ZL-Derivatpuffer und erfüllt oder übertrifft die Systemparameter in den DB800ZL-Spezifikationen. Darüber hinaus erfüllt oder übertrifft der Puffer die Parameter der DB2000Q-Spezifikationen.
Der CDCDB803 Taktpuffer ist in einem 48-Pin-VQFN-Gehäuse von 6 mm × 6 mm untergebracht.
Merkmale
- 8 LP-HCSL-Ausgänge mit programmierbaren integrierten 85 Ω (Standard) oder 100 Ω Differential-Ausgangsanschlüssen
- 8 Hardware-Ausgangsfreigabe-Steuerungen (OE#)
- Additiver Phasenjitter nach PCIE-Gen-5-Filter von < 25 fs, RMS (max.)
- Additiver Phasenjitter nach DB2000Q-Filter von < 38 fs, RMS (max.)
- Unterstützt PCIe Gen 4 und Gen 5 CC- (Common Clock, CC) und IR-Architekturen (Individual Reference, IR)
- Frequenzspreizungs-kompatibel
- < 50 ps Versatz zwischen Ausgängen
- < 3ns Verzögerung von Eingang zu Ausgang
- Ausfallsicherer Eingang
- Programmierbare Steuerung der Ausgangsanstiegsrate
- 9 auswählbare SMBus-Adressen
- 3,3-V-Core- und IO-Versorgungsspannungen
- Hardware-gesteuerter Stromsparmodus (PD#)
- Stromverbrauch von max. 72 mA
- 48-Pin-VQFN-Gehäuse von 6 mm × 6 mm
Applikationen
- Mikroserver und Turm-Server
- Speicherbereich-Netzwerk und Host-Bus-Adapterkarte
- Network Attached Storage
- Hardware-Beschleuniger
- Rack-Server
Weitere Ressourcen
Systemdiagramm
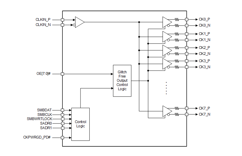
Funktionales Blockdiagramm
Veröffentlichungsdatum: 2021-10-08
| Aktualisiert: 2023-12-18
