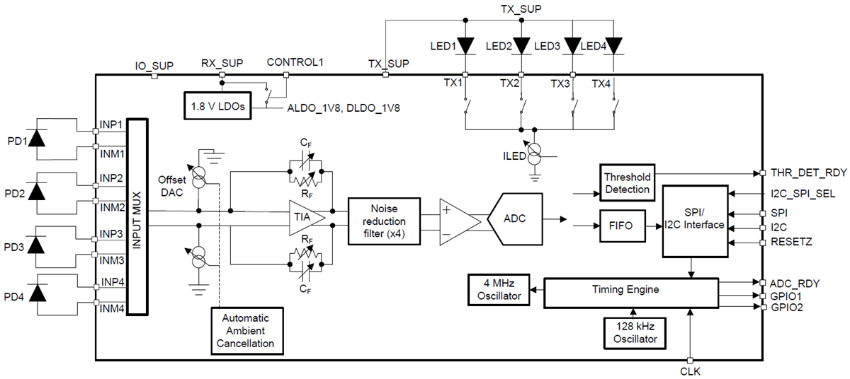
Texas Instruments AFE4420 Analog-Frontend (AFE)
Das Texas Instruments AFE4420 Analog-Frontend (AFE) ist für optische Biosensorapplikationen, wie die Herzfrequenzüberwachung (HRM) und die Erfassung des Blutsauerstoffspiegels (SpO2), ausgelegt. Das Bauteil unterstützt bis zu vier schaltbare Leuchtdioden (LEDs) und bis zu vier Fotodioden. Es können bis zu 16 Signalphasen festgelegt werden und das Signal kann von jeder Phase synchronisiert abgerufen und in einem 128-Abtastungs-FIFO-Block (First-in, First-out) gespeichert werden. Der FIFO lässt sich mit einem I2C- oder einem SPI-Interface auslesen. Das AFE verfügt außerdem über einen vollständig integrierten LED-Treiber mit einer 8-Bit-Stromregelung. Das Bauteil besitzt Sende- und Empfangsschaltkreise mit einem hohen Dynamikbereich, die bei der Erfassung sehr kleiner Signalpegel helfen.Merkmale
- Unterstützt die Signalerfassung von bis zu 16 Phasen
- Flexible Zuordnung von LEDs und PDs in jeder Phase
- Genaue, kontinuierliche Herzfrequenzüberwachung
- Dynamikbereich von bis zu 100 dB
- Stromsparend für den Dauerbetrieb auf einem Wearable mit einem typischen Wert
- 15 µA für eine LED, 20 µA für den Empfänger
- Transmitter
- Unterstützt LED-Konfiguration mit gemeinsamer Anode
- Programmierbarer 8-Bit-LED-Strom mit einem einstellbaren Bereich von 50 mA bis 200 mA
- Modus zum Einschalten von zwei LEDs gleichzeitig
- Programmierbare LED-Anschaltdauer
- Gleichzeitige Unterstützung von vier LEDs für Optimierung von SpO2, HRM oder HRM mit mehreren Wellenlängen
- Programmierbare Steuerungssignale zur Erweiterung des Betriebs auf acht LEDs mit externen SPDT-Schaltern
- Empfänger
- Unterstützt vier Zeitmultiplex-Fotodiodeneingänge
- Individueller DAC zur Subtraktion des jeweiligen DC-Versatzes am TIA-Eingang für jede LED mit Umgebungsbedingungen mit 7-Bit-Steuerung und Bereich bis zu ±254 µA
- Transimpedanzverstärkung: 10 kΩ bis 2 MΩ
- Digitale Subtraktion der Umgebungsbedingungen am ADC-Ausgang zur Unterdrückung von Umgebungstönen
- Rauschfilterung mit programmierbarer Bandbreite
- Unterstützt externe Takt- und interne Oszillator-Modi
- Automatischer Umgebungsaufhebungsmodus (AACM) zur Erhöhung des Dynamikbereichs des Empfängers
- Zwei programmierbare GPIO-Pins mit flexibler Interrupt-Generierung
- FIFO mit 128-Abtasttiefe
- I2C-, SPI-Schnittstellen: über den Pin wählbar
- Betriebstemperaturbereich: -40 °C bis +85 °C
- DSBGA von 2,6 mm×2,1 mm mit einem Rastermaß von 0,4 mm
- Versorgungen
- Rx
- 1,7 V bis 1,9 V (LDO-Bypass)
- 1,9 V bis 3,6 V (LDO-aktiviert)
- Tx: 3 V bis 5,5 V
- IO: 1,7 V bis RX_SUP
- Rx
Applikationen
- Optische Herzfrequenzüberwachung (HRM) für Wearables, Hearables
- Herzfrequenzvariabilität (HRV)
- Pulsoximetriemessung (SpO2)
- Maximaler Sauerstoffverbrauch (VO2 max.)
- Kalorienverbrauch
Vereinfachter Schaltplan
Veröffentlichungsdatum: 2018-07-02
| Aktualisiert: 2022-11-01
