STMicroelectronics LED1202 12-Kanal-LED-Treiber

STMicroelectronics LED1202 12-Kanal-LED-Treiber sorgen für eine Ausgangsantriebsfähigkeit von 5 V, wobei jeder Kanal bis zu 20 mA liefern kann. Die 8-Bit-Analog- und 12-Bit-Digital-Verdunkelungssteuerung wird für jeden Kanal separat über den Ausgangsstrom eingestellt. Die rauscharme Leistung des Systems wird durch eine langsame Ein- und Ausschaltzeit verbessert. Zusätzlich hilft die Phasenverschiebefunktion, den Einschaltstrom zu reduzieren. Die internen Register können acht Muster für die automatische Sequenzierung ohne Eingriff des MCU speichern.

Die LED1202 Treiber ermöglichen eine Musterfolge, die auch für die Dauer und Anzahl der Wiederholungen konfiguriert werden kann. Darüber hinaus bietet das Bauteil eine gängige Taktdomäne für die gemeinsame Zeitsynchronisation in Mehrgeräteapplikationen. Weitere Funktionen des LED1202 umfassen die thermische Abschaltung und die Erkennung von offenen LEDs.

Die LED1202 I²C-Schnittstelle basiert auf einer schnellen Modus-Spezifikation und arbeitet bis zu 400 kHz. Im Idealfall sind acht I²C-Adressen möglich, wenn nur zwei Konfigurationspins (A0/A1) verwendet werden. Die LED1202 wird im 20-Bumps-Flip-Chip-20-Gehäuse von 1,71 x 2,16 x 0,5 mm mit einem Rastermaß von 0,4 mm und im QFN20-3x3-Gehäuse von 3 x 3 x 0,6 mm mit einem Rastermaß von 0,5 mm angeboten.

Merkmale

  • Versorgungsbereich von 2,6 V bis 5 V.
  • 12 Kanäle für einzelne LED
  • Strombelastbarkeit von 20 mA pro Kanal
  • 1 % Stromanpassung bei 16 mA (typisch) und 2 % bei 2,5 mA (typisch)
  • 1,8 V I²C-kompatible Steuerungsschnittstelle
  • Individuelle 8-Bit-Analog-Verdunkelungssteuerung
  • Lokale 12-Bit-PWM-Auflösung
  • 8 programmierbare Muster
  • Programmierbare Mustersequenz
  • Synchronisierung für Mehrfachgeräteapplikation
  • Phasenverschiebung zwischen den Kanälen
  • Erkennung von offenen LEDs
  • Übertemperaturschutz
  • 8 konfigurierbare I²C-Slave-Adressen und globale Adresse
  • Fehler-Flag-Pin

Applikationen

  • RGB-LED-Beleuchtung, Ein- und Ausblendeffekt, Anzeigeleuchten für:
    • Wearable Elektronik
    • Batteriebetriebene Geräte
    • Tragbares Zubehör

Videos

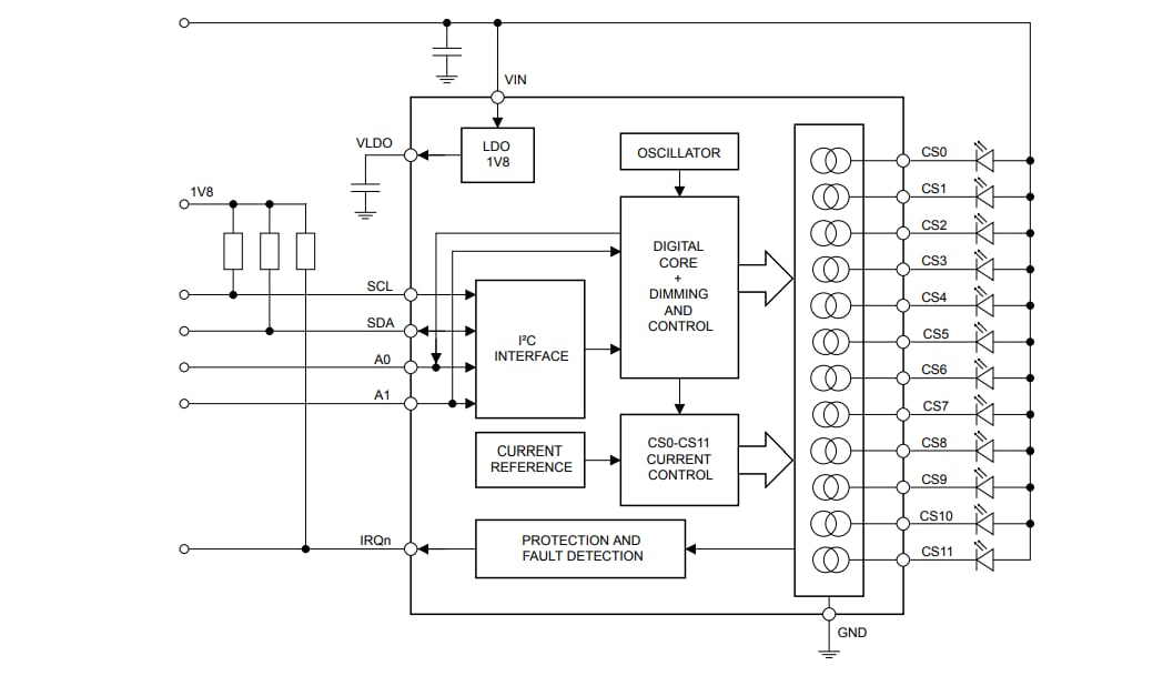
Blockdiagramm

Blockdiagramm - STMicroelectronics LED1202 12-Kanal-LED-Treiber
Veröffentlichungsdatum: 2019-03-28 | Aktualisiert: 2024-12-17