STMicroelectronics STWLC68 Qi-konformer Funkleistungsempfänger
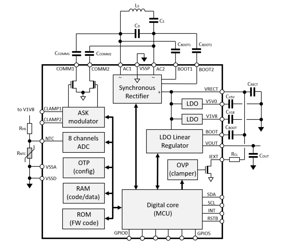
Der STWLC68 Qi-konforme induktive Funkleistungsempfänger von STMicroelectronics eignet sich für tragbare Applikationen und kann eine Ausgangsleistung von bis zu 5 W verwalten. Der Chip ist zur Unterstützung von Qi-1.2.4- Spezifikationen für ein induktives Kommunikationsprotokoll und ein Base-Power-Profil (BPP) ausgelegt.Der STWLC68 Empfänger bietet einen integrierten synchronen Gleichrichter mit geringem Verlust und einen Low-Dropout-Linearregler, der eine ausgezeichnete Leistungsfähigkeit ermöglicht. Beide Elemente werden dynamisch vom digitalen Core verwaltet, um die gesamte Verlustleistung über einen großen Bereich von Ausgangslastbedingungen zu reduzieren.
Die I2C-Schnittstelle greift auf verschiedene Konfigurationsparameter zu und ändert diese, wodurch der Betrieb des Bauteils an die Anforderungen von benutzerdefinierten Applikationen angepasst wird. Die Konfigurationsparameter können im Embedded-OTP-Speicher gespeichert und beim Einschalten automatisch abgerufen werden, wodurch der STWLC68 als eigenständiges Bauteil betrieben werden kann.
Der STWLC68 Qi-konforme induktive Funkleistungsempfänger ist in einem Chip-Scale-Gehäuse erhältlich, das sich für platzbeschränkte Lösungen in Wearables eignet.
Merkmale
- Ausgangsleistung von bis zu 5 W
- Qi 1.2.4 konform mit induktivem drahtlosem Standard-Kommunikationsprotokoll
- Integrierter synchroner 27-V-Gleichrichter mit einem Wirkungsgrad von 98 % (typisch)
- Low-Dropout-Linearregler mit Ausgangsstrom- und Eingangsspannungs-Regelkreisen
- Programmierbare Ausgangsspannung von 3,6 V bis 20 V mit einer Auflösung von 25 mV
- Bis zu 80 % Wirkungsgrad im gesamten System
- ARM Cortex-32-Bit-Mikrocontroller-Core mit 64 MHz
- OTP-Speicher für Konfigurationsdaten
- 10-Bit, 8-Kanal-Analog-Digital-Wandler
- 6 konfigurierbare GPIOs
- Genaue Spannungs-/Strommessung für Fremdkörpererkennung (FOD)
- Ausgangsüberspannungs-Klemmschutz
- 400 kHz I2C-Schnittstelle
- On-Chip-Wärmemanagement und -Schutzfunktionen (Überspannung, Überstrom)
- Chip-Scale-Gehäuse (CSP) mit verbesserter Verlustleistungsfunktion
Applikationen
- Smartphones und PDAs
- Powerbanks (Ladegeräte)
- GPS-Navigatoren
- Medizintechnik und Gesundheitswesen
- Wearables
Blockdiagramm
