STMicroelectronics X-NUCLEO-IOD02A1 Erweiterungsboard
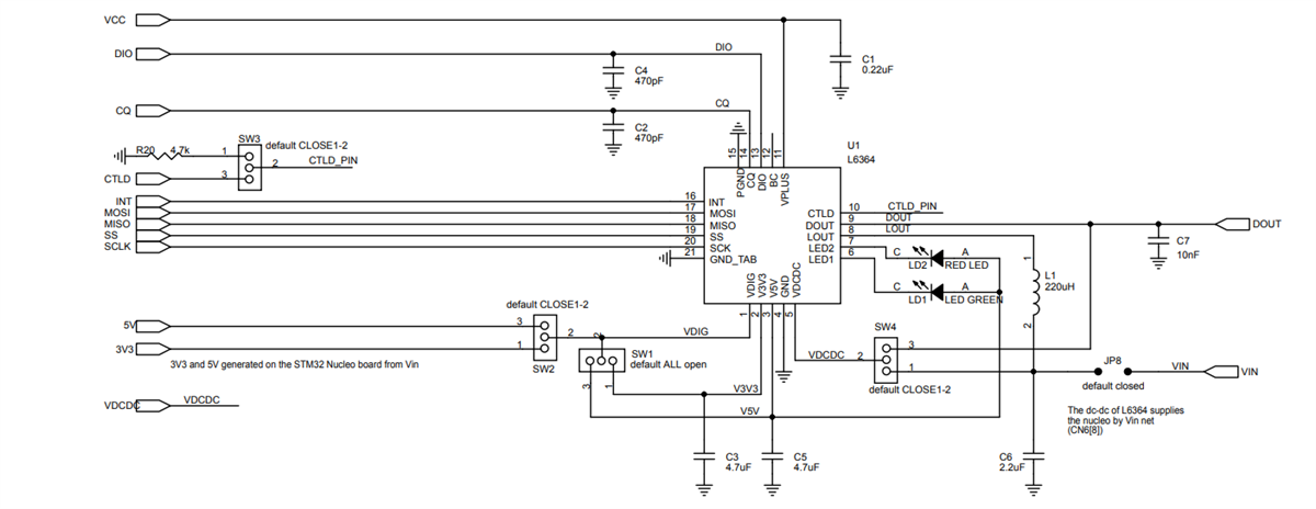
Das STMicroelectronics X-NUCLEO-IOD02A1 Erweiterungsboard basiert auf dem L6364Q Zweikanal-SIO- und IO-Link-PHY-Bauteil-Transceiver. Das Board integriert einen 50-mA-Spannungsregler von 3,3 V und 5,0 V, einen DC/DC-Wandler und ein M-Sequenzmanagement. Das X-NUCLEO-IOD02A1 Erweiterungsboard ist eine benutzerfreundliche Lösung für die Entwicklung von SIO- und IO-Link-Industriesensor-Applikationen, die sich hervorragend zur Evaluierung der Funktionen und Robustheit der L6364Q Kommunikation eignet.Das Erweiterungsboard X-NUCLEO-IOD02A1 von STM kommuniziert über SPI- und GPIO-Pins mit dem Regler STM32 und ist mit den Steckverbindern Arduino UNO R3 (Standardkonfiguration) und ST Morpho (optional, nicht montiert) kompatibel (wenn es mit dem Development Board NUCLEOL073RZ oder NUCLEO-G071RB verbunden ist).
In Multi-Byte- und Einzel-Byte-Modi kann die Kommunikation über IO-Link mit der SPI-Steuerung der IC-Konfiguration und der bidirektionalen Sensordatenübertragung oder im transparenten Modus mit der SPI-Steuerung der IC-Konfiguration und der UART-Schnittstelle für die bidirektionale Sensordatenübertragung durchgeführt werden.
Die Konfiguration des L6364Q und der Einstellungen des Erweiterungsboards, wie z. B. Übertragungsmodus und DC/DC-Wandler-Aktivierung/-Deaktivierung gemäß Applikationsanforderungen, erfolgt auf dem Board X-NUCLEO-IOD02A1 sehr praktisch über die Schalter. Darüber hinaus ist eine Evaluierung der umfassenden Industriesensor-Module möglich, indem das X-NUCLEO-IOD02A1 mit der Sensorabschirmung X-NUCLEO-IKS02A1 verbunden wird.
Merkmale
- Das Bauteil im QFN-Gehäuse basiert auf dem Zweikanal-Transceiver L6364Q den IO-Link-Standard und verfügt über die folgenden Haupteigenschaften:
- Zweikanal-IO-Link-PHY-Layer (CQ und DIO)
- IO-Link-DLL (M-Sequenzhandler und Prüfsumme)
- Wake-Up-Erkennung
- Interrupt-Diagnostik-Pin
- SPI- und UART-Schnittstellen
- 50-mA-Linearregler: 3,3 V und 5,0 V
- Auf 50 mA einstellbarer (5,0 bis 10,8 V) Abwärtswandler
- Überlastschutz mit einstellbarer Interventionsgrenze
- Überhitzungsschutz mit einstellbarer Abschaltschwelle
- Vollständige Umpolung auf der Prozessseite
- Drahtbruchschutz für Masse und VCC
- QFN-20L-Gehäuse (4 mm x 4 mm x 0,9 mm)
- 5 bis 35 V Betriebsspannungsbereich
- Rote LED und grüne LED für Zustandsdiagnose
- Abgestrahlte Emissionen (EM-Felder 30MHz-1GHz) < 40 dB ± V/m
- Immunität gegen leitungsgeführte Störungen (150 kHz bis 80 MHz): ≤ 10 V
- Immunität gegenüber HF-EM-Feldern (80 MHz bis 1 GHz): ≤ 10 V/m
- Immunität gegenüber HF-EM-Feldern (1 GHz bis 2,7 GHz): ≤ 3 V/m
- Immunität gegen SURGE-Impulse (500 Ω Kopplung): ≤ ±1,2 kV
- Immunität gegenüber ESD-Kontakt/-Luft: ≤ ±3 kV
- Immunität gegen BURST-Rauschen: ≤ ±1 kV
- Kompatibel mit STM32 Nucleo-Development Boards
- Ausgestattet mit Arduino UNO R3-Steckverbindern
- RoHS- und WEEE-konform
Applikationen
- Industrial sensors
- Factory automation
- Process control
Schaltplan
