STMicroelectronics L99VR02J Linearer Spannungsregler

Der lineare Spannungsregler L99VR02J von STMicroelectronics liefert einen Laststrom von bis zu 500 mA. Dieser Low-Dropout-Controller (LDO) Regler arbeitet im Bereich von 2,15 V bis 28 V Gleichstromversorgungsspannung und -40°C bis 175°C Temperaturbereich. Dieser Spannungsregler kann sowohl in der Nachregelung direkt mit einer Batterie verbunden als auch mit einer vorgeregelten Spannung betrieben werden. Der L99VR02J Regler kann über SELx-Pins konfiguriert werden, um eine feste, wählbare Ausgangsspannung (0,8 V, 1,2 V, 1,5 V, 1,8 V, 2,5 V, 2,8 V, 3,3 V oder 5 V) zu erzeugen.

Der L99VR02J Spannungsregler ist AEC-Q100-qualifiziert und verfügt über eine thermische Abschaltung und Kurzschlussstrombegrenzung, Unterspannungssperre (UVLO) und programmierbaren Kurzschlussausgangsstrom. Der Spannungsregler L99VR02J eignet sich hervorragend für den Einsatz in Fahrzeuganwendungen und ist in PowerSSO-12-Gehäusen erhältlich.

Merkmale

  • Batterie- und Nachregelungs-Betriebsmodi sind zulässig
  • Niedrige Dropout-Spannung
  • Ausgangsspannungsgenauigkeit: ±2 %
  • Freigabeeingang für das Aktivieren/Deaktivieren des Spannungsreglers
  • Ausgangsspannungsüberwachung mit Reset-Ausgang
  • Geringfügige ESR-Auswirkung auf die Ausgangsspannungsstabilität des Lastkondensators
  • Programmierbarer, autonomer Watchdog über externen Kondensator
  • Unterspannungssperre (UVLO)
  • AEC-Q100-qualifiziert
  • Schnelle Ausgangsentladung
  • Thermische Abschaltung und Kurzschlussstrombegrenzung
  • Fortschrittliche thermische Warnung und Ausgangs-Überspannungs-Diagnosefunktionen
  • Programmierbarer Kurzschluss-Ausgangsstrom

Technische Daten

  • Ausgangsstrom: 500 mA
  • Eingangsspannungsbereich: 2,15 V bis 28 V
  • Ruhestrom: ≤ 1 ° A
  • Maximale Versorgungsspannung (Load Dump): 40 V
  • Versorgungsspannung: -0,3 V bis 28 V DC
  • Ausgangsspannung: -0,3 V bis 6 V DC
  • Betriebstemperaturbereich: -40 °C bis +175 °C
  • Thermischer Schutz in einem Temperaturbereich von 175 °C bis 205 °C

Funktionales Blockdiagramm

Blockdiagramm - STMicroelectronics L99VR02J Linearer Spannungsregler

Applikations-Schaltungs-Diagramm

Applikations-Schaltungsdiagramm - STMicroelectronics L99VR02J Linearer Spannungsregler

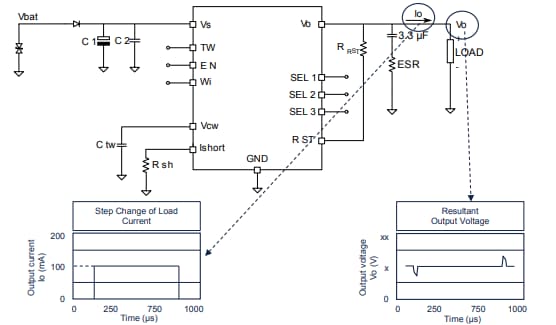
Prüfungschaltung zur Lastregelung

Schaltungsanordnung - STMicroelectronics L99VR02J Linearer Spannungsregler
Veröffentlichungsdatum: 2023-04-26 | Aktualisiert: 2025-10-06