STMicroelectronics HVLED805 Netzunabhängige LED-Treiber

STMicroelectronics HVLED805 netzunabhängige LED-Treiber bieten eine effiziente, kompakte und kostengünstige Lösung für LED-Treiber. Die HVLED805 sind Hochspannungsschalter für den direkten Betrieb von einer gleichgerichteten Spannung mit nur wenig externen Teilen. Die Treiber kombinieren einen Hochleistungs-Niederspannungs-PWM-Controller-Chip mit einem 800-V-Leistungs-MOSFET mit hoher Avalanche-Festigkeit im gleichen Gehäuse.

Merkmale

  • Integrierter 800-V-Leistungs-MOSFET mit hoher Avalanche-Festigkeit
  • Primärseitige Konstantregelung des LED-Ausgangsstroms mit 5 % Genauigkeit
  • Kommt ohne Optokoppler aus
  • Betrieb mit quasi-resonanter (QR) Nullspannungsschaltung (ZVS)
  • Interne HV-Anlaufschaltung
  • LED-Ketten-Management bei Leitungsunterbrechungen oder Kurzschlüssen
  • Automatische Selbstversorgung
  • Eingangsspannungs-Störgrößenaufschaltung für Stromnetz-abhängige CC-Regulierung

Applikationen

  • AC-DC-LED-Treiber-Applikationen
  • LED-Leuchten zur Nachrüstung (d. h. E27, GU10)

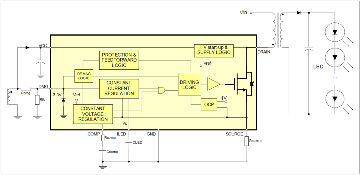
Blockdiagramm

Blockdiagramm - STMicroelectronics HVLED805 Netzunabhängige LED-Treiber
Veröffentlichungsdatum: 2018-02-08 | Aktualisiert: 2023-01-31