STMicroelectronics EVALPWD13F60 Evaluationsboard
Das STMicroelectronics EVALPWD13F60 Evaluationsboard ist ein Hochspannungs-Board, das zur Auswertung des PWD13F60 Vollbrücken-Leistungstreiber mit hoher Dichte und integriertem Gate-Treiber verwendet wird. Dieses EVALPWD13F60 Evaluationsboard kommt mit Abmessungen von 48 mm x 53 mm und einer FR-4 PCB, wodurch ein Rth(J-A) von 18 °C/W erzielt wird. Das EVALPWD13F60 Board kann Lasten von bis zu 2 ARMS ohne forcierte Luftkühlung antreiben. Dieses Evaluationsboard besteht sowohl aus einer Verbindungssteuerung als auch einer einfachen Verbindung der Leistungssignale auf einem Pin-Streifen zum Kunden-Board. Das EVALPWD13F60 Evaluationsboard ist in einem 10 mm x 13 mm kleinem QFN-Gehäuse verfügbar. Zu den typischen Applikationen gehören Fabrikautomatisierung, Motortreiber für Industrie- und Haushaltsgeräte, Lüfter und Pumpen und Netzteile.Merkmale
- Leistungstarkes System-in-Package integriert Gate-Treiber und Hochspannungs-Leistungs-MOSFETs
- Niedriges RDS(on) = 320 mΩ
- BVDSS = 600 V
- Geeignet für den Betrieb als
- Vollbrücke
- Zwei unabhängige Halbbrücken
- Große Treiberversorgungsspannung bis hinunter auf 6,5 V
- UVLO-Schutz auf Versorgungsspannung
- 3,3 V bis 15 V kompatible Eingänge mit Hysterese und Pull-Down
- Verriegelungsfunktion zur Verhinderung von Querstrom
- Integrierte Bootstrap-Diode
- 10 mm x 13 mm QFN-Gehäuse
- Sehr kompaktes Layout
- RoHS-konform
Applikationen
- Motortreiber für Industrie- und Haushaltsgeräte
- Fabrikautomatisierung
- Lüfter und Pumpen
- HID und Vorschaltgeräte
- Netzgeräte
- DC/DC- und DC/AC-Wandler
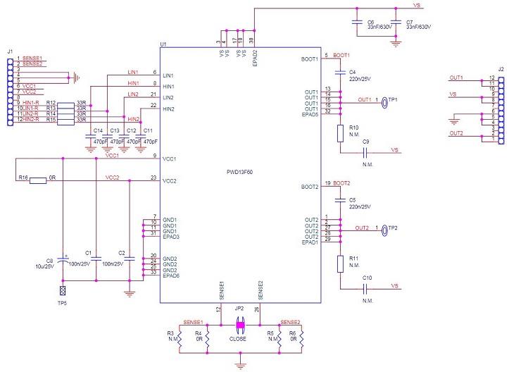
EVALPWD13F60 Schaltplan
PWD13F60 Gate-Treiber
Veröffentlichungsdatum: 2018-04-02
| Aktualisiert: 2023-02-01
