STMicroelectronics STDRIVEG611 Halbbrücken-GATE-Treiber
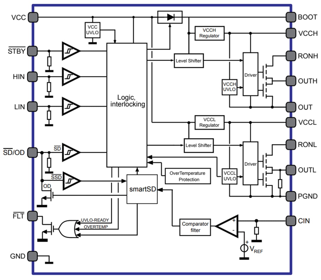
STMicroelectronics STDRIVEG611 Halbbrücken-GATE Treiber sind Hochspannungs-Halbbrücken- GATE- Treiber für N-Kanal-Enhancement Modus -GaN. Der High-Side-Treiberbereich ist für eine Spannung von bis zu 600 V ausgelegt und kann problemlos über die integrierte Bootstrap-Diode versorgt werden. Hohe Strombelastbarkeit, kurze Ausbreitungsverzögerung mit ausgezeichneter Verzögerungsanpassung und integrierte LDOs machen den STDRIVEG611 optimal für den Betrieb von Hochgeschwindigkeits-GaN.Der STDRIVEG611 von STMicroelectronics verfügt über UVLOs, die speziell auf Hard-Switching-Anwendungen zugeschnitten sind, eine Verriegelung zur Vermeidung von Querleitungsbedingungen und einen Überstromkomparator mit SmartSD. Der erweiterte Bereich der Eingangs-Pins ermöglicht eine einfache Anbindung an Steuerungen. Ein STANDBY-Pin reduziert den Stromverbrauch während inaktiver Phasen oder im Burst-Modus. Der STDRIVEG611 arbeitet im industriellen Temperaturbereich von -40 °C bis 125 °C. Das Gerät ist in einem kompakten QFN- 4 mm x 5 mm x 1 mm Gehäuse mit einem 0,5 mm Raster verfügbar.
Merkmale
- Hochspannungsschiene bis 600 V
- Überspannungsfestigkeit dV/dt ±200 V/ns im gesamten Temperaturbereich
- Treiber mit getrennter Ableitvorrichtung und Quellenpfad für optimale Ansteuerung
- 2,4 A und 1,2 Ω Ableitvorrichtung
- 1.0 A und 3,7Ω Quelle
- Hochseitige und niederseitige lineare Regler für 6-V-Gate-Ansteuerspannung
- 5 µs Hochseiten-Startzeit und Hochfrequenz ( > 1 MHz)
- 45 ns mit 10 ns passend und 15 ns minimaler Ausgangsimpuls
- Harter Schaltbetrieb und interne Bootstrap-Diode
- Überstromdetektionskomparator mit Smart Shutdown
- UVLO-Funktion auf VCC, VHS und VLS
- Abschaltung, Standby, Übertemperatur mit Fehlermeldepin
- Getrennter PGND für Kelvin-Source-Ansteuerung und Stromshunt-Kompatibilität
- 3,3 V bis 20 V kompatible Eingänge mit Hysterese und Pull-Down
Applikationen
- Motortreiber für Haushaltsgeräte, Pumpen und Kompressoren
- Fabrikautomatisierung, Servo- und Industrielle Laufwerke
- E-Bikes und Elektrowerkzeuge
- Audioverstärker der Klasse D
- DC/DC-Wandler und Resonanzwandler, Leistungsfaktorkorrekturfilter, Batterieladegeräte und Adapter
Blockdiagramm
Videos
Veröffentlichungsdatum: 2024-11-22
| Aktualisiert: 2025-10-06
