Semtech SC42-Regler mit sehr niedrigem Eingang und Dropout
Semtech SC42 2-A-Regler mit sehr niedrigem Eingang und Dropout bieten eine hohe Leistung und positive Spannung und sind für den Einsatz in Applikationen ausgelegt, die eine sehr niedrige Eingangs- und Dropout-Spannung erfordern. Die SC42-Regler arbeiten mit einer Vin von nur 1,4 V und einer programmierbaren Ausgangsspannung von nur 0,5 V.Die SC42-Regler von Semtech werden mit einem extrem niedrigem Dropout hergestellt und eignen sich hervorragend für Applikationen, bei denen Vout sehr nahe an Vin liegt. Ein Aktivierungspin reduziert die Verlustleistung weiter, während das Gerät heruntergefahren wird. Die Ausgangsspannung kann über einen externen Teiler oder feste Einstellungen eingestellt werden, je nachdem, wie der ADJ- oder FB-Pin konfiguriert ist. Der SC42 bietet eine hervorragende Regelung von Leitungs-, Last- und Temperaturschwankungen.
Der SC42 ist im SOIC-8-EDP-Gehäuse (Exposed Die Pad) erhältlich.
Applikationen
- Telekommunikations-/Netzwerkkarten
- Motherboards/Peripheriekarten
- Industrieapplikationen
- Drahtlose Infrastruktur
- Set-Top-Kisten
- Medizinisches Equipment
- Notebooks
- Batteriebetriebene Systeme
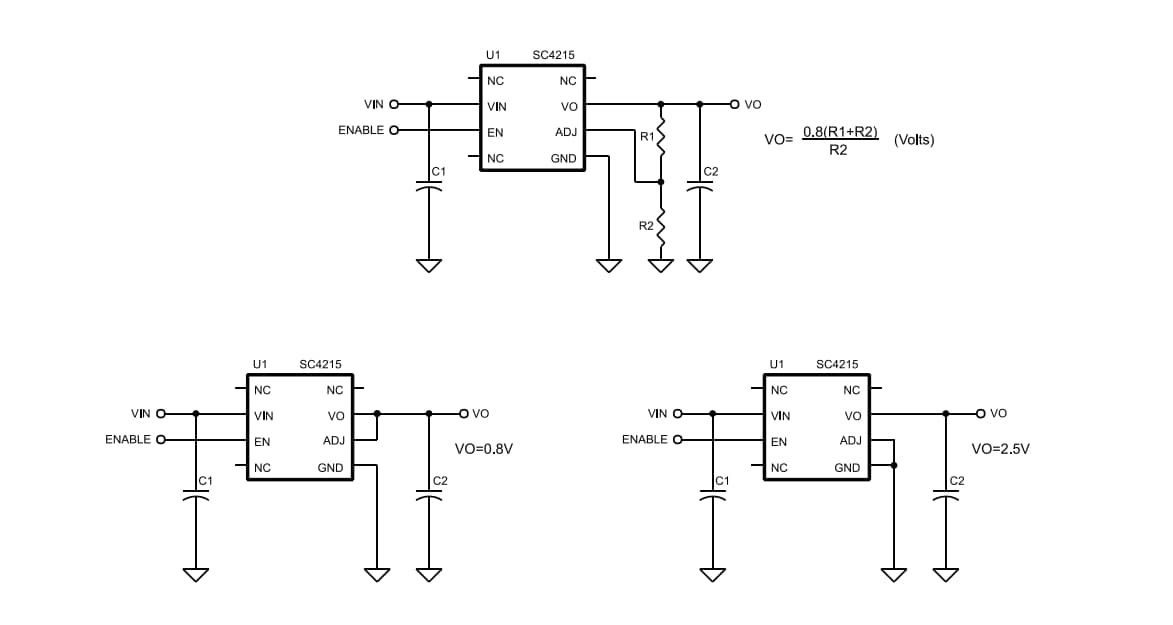
Typische Applikation
View Results ( 8 ) Page
| Teilnummer | Datenblatt | Beschreibung |
|---|---|---|
| SC4216STRT | ![]() |
LDO Spannungs-Regulator LOW INPUT/OUTPUT 3A REG |
| SC4212MLTRT | ![]() |
LDO Spannungs-Regulator 500MA LOW VIN LDO LINEAR REG |
| SC4216HSETRT | ![]() |
LDO Spannungs-Regulator VLI/VLDO 3A REG W/ENABLE |
| SC4215ASTRT | ![]() |
LDO Spannungs-Regulator VRYLW INPT/DRPOUT 2AMP REG W/E |
| SC4211HSTRT | ![]() |
LDO Spannungs-Regulator VRYLW INPUT/VRYLW DROPOUT 1AMP |
| SC4205IS-2.5TRT | ![]() |
LDO Spannungs-Regulator ULDO 1.5A 2.5V SO-8 |
| SC4212BMLTRC | ![]() |
LDO Spannungs-Regulator 1A LOW VIN LDO LINEA |
| SC4212LMLTRC | ![]() |
LDO Spannungs-Regulator 1A LOW VIN LDO LINEAR REG |
Veröffentlichungsdatum: 2020-07-27
| Aktualisiert: 2024-12-05

