Richtek RTQ6052 High-Side Current Shunt Monitor

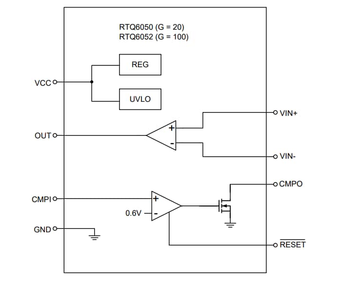
The Richtek RTQ6052 High-Side Measurement Current Shunt Monitor incorporates a current-sense amplifier, bandgap reference, and a comparator with latching output. The RTQ6052 senses drops across shunts at 2V to 80V common-mode voltages.

The Richtek RTQ6052 monitor builds in an open-drain comparator and internal reference, supplying a 0.6V threshold. The current trip point is set by external dividers. The comparator features a latching capability that can be made easily by grounding (or leaving open) the RESET pin.

The RTQ6052 is housed in a small 8-pin MSOP package.

Features

  • High-accuracy current sensing
  • 3.5% maximum error over temperature
  • 2.9V to 18V power-supply range
  • 100V/V gain
  • 2V to 80V common-mode range
  • 0.6V internal voltage reference
  • Internal open-drain comparator
  • Latching capability on comparator
  • MSOP-8 package

Applications

  • Servers, storage, and network equipment
  • Portable, battery-powered systems
  • Point of Load (POL) power modules
  • Notebook computers
  • High-end digital TVs

Specifications

  • 2V to 80V common-mode voltage
  • 2.9V to 18V VS
  • ±2500µV input offset
  • ±5µV/°C input offset drift
  • 80dB CMRR (minimum)
  • 36kHz bandwidth
  • 1% gain error (maximum)
  • 1.2mA Iq (maximum)

Simplified Application Circuit

Application Circuit Diagram - Richtek RTQ6052 High-Side Current Shunt Monitor

Functional Block Diagram

Block Diagram - Richtek RTQ6052 High-Side Current Shunt Monitor
Veröffentlichungsdatum: 2023-07-06 | Aktualisiert: 2023-07-18