Power Integrations LinkSwitch™-HP Off-Line Schalter
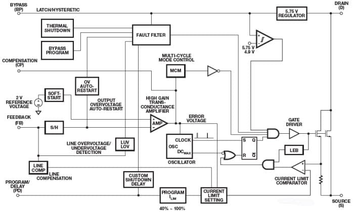
Power Integrations LinkSwitch™-HP Off-Line Schalterfamilie von Flyback-Stromversorgungs-ICs umfassen einen Primary Side Regulated (PSR) Kontroller und Power-MOSFET für Hochspannung in einem einzigen Gehäuse. Zur IC-Familie gehören Geräte, die für Dauerstrom (CV)-Betrieb bei Versorgungswerten von 9W bis 90 W optimiert sind. LinkSwitch-HP IC-Kontroller besitzt +/-5% CV-Genauigkeit, einstellbares Stromlimit, programmierbare Verrastung oder hysteretische OVP, UVP und OTP, verbesserte Überlastungsenergiekompensation, schnelles AC-Reset, sowie programmierbare Abschaltungsverzögerung.
Features
EcoSmart™ - Energieeffizient
Multi-Moduskontrolle maximiert Effizienz über den vollen Belastungsbereich
Nulllastverbrauch unter 30 mW bei 230 VAC
>75% Effizienz mit 1 W Eingang bei 230 VAC
>50% Effizienz mit 0.1 W Eingang bei 230 VAC
Hohe Designflexibilität für niedrige Systemkosten
Drastisch vereinfachte Energieversorgungsdesigns
132 kHz Betrieb reduziert Transformator- und Netzteilgröße
Genau programmierbare Strombegrenzung
Frequenz-Jittering reduziert EMI-Filterkosten
Voll integrierter Soft-Start für min. Stress beim Hochfahren
725 V MOSFET vereinfacht eine Einhaltung der Deratinganforderungen (LNK677x)
650 V MOSFET für niedrigste Systemkosten (LNK676x/LNK666x)
Schnelle Einschwingzeiten Option (LNK666x)
Erweiterte Schutzmerkmale
Ausgang: Kurzschlussschutz (SCP)
Ausgang: Überlastungs/Überstromschutz (OPP, OCP)
Optional erweiterte Abschaltungsverzögerung
Ausgang: Überspannungsschutz (OVP), hysteretisch oder sperrend