onsemi FPF3381 Überspannungsschutz-Lastschalter

Der Überspannungsschutz-Lastschalter FPF3381 von onsemi ist ein integrierter, einkanaliger Schalter mit extrem niedrigem Durchlasswiderstand. Der FPF3381 verfügt über einen N-MOSFET mit einem Eingangsspannungsbereich von 2,8 V bis 23 V, der einen maximalen Dauerstrom von 5 A unterstützt. Wenn die Eingangsspannung die Überspannungsschwelle überschreitet, wird der interne FET sofort abgeschaltet, um Schäden an den geschützten nachgeschalteten Komponenten zu vermeiden.

Der onsemi FPF3381 Überspannungsschutz-Lastschalter bietet einen integrierten ±110 V Überspannungsschutz TVS, der auf den IEC61000-4-5 Standards basiert. Der Baustein ist in einem kleinen 12-Bumps-WLCSP-Gehäuse untergebracht und arbeitet im Freilufttemperaturbereich von -40 °C bis +85 °C.

Merkmale

  • Überspannungsschutz von bis zu +28 V
  • Integrierter TVS von ±110 V für IEC61000-4-5
  • Interne NMOS-Transistoren mit niedrigem RDS(on) von typisch 15 m
  • Programmierbare Überspannungssperre (OVLO)
    • Extern über OVLO-Pin einstellbar
  • Aktiv-niedriger Freigabe-Pin (OVLO) für das Bauteil
  • Superschnelle OVLO-Reaktionszeit von 40 ns typisch
  • Übertemperaturschutz (thermische Abschaltung)
  • Robuste ESD-Leistung
    • 4 kV Human-Body-Model (HBM)
    • ±2 kV Charged-Device-Model (CDM)
  • ESD auf Systemebene (IEC 61000-4-2)
    • ±10 kV Kontaktentladung
    • ±15 kV Luftspaltentladung

Applikationen

  • Handys
  • PDAs
  • GPS

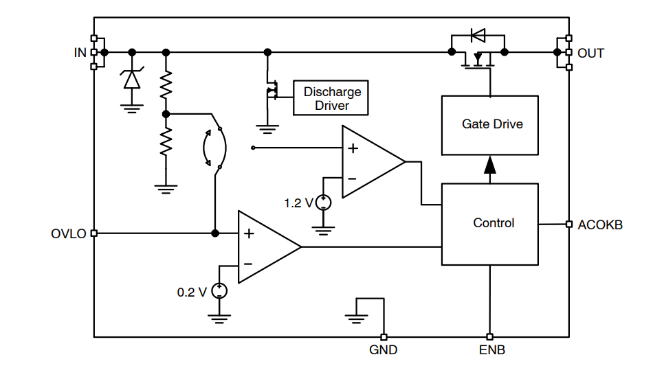
Blockdiagramm

Blockdiagramm - onsemi FPF3381 Überspannungsschutz-Lastschalter

Applikations-Schaltplan

Applikations-Schaltungsdiagramm - onsemi FPF3381 Überspannungsschutz-Lastschalter

PIN-BELEGUNG

Schaltungsanordnung - onsemi FPF3381 Überspannungsschutz-Lastschalter
Veröffentlichungsdatum: 2021-11-14 | Aktualisiert: 2022-05-26