Monolithic Power Systems (MPS) MPM4710 Synchronous Buck-Boost Power Modules
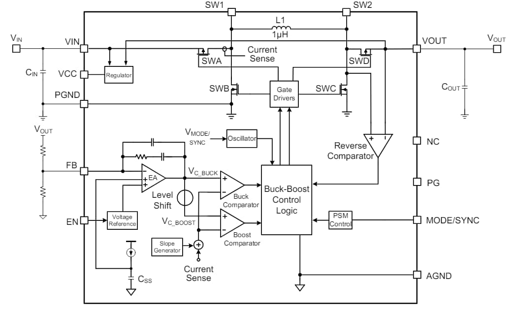
Monolithic Power Systems (MPS) MPM4710 Synchronous Buck-Boost Power Modules operate within a 1.2V to 5.5V input voltage range. These modules provide an adjustable VOUT that can be set between 1.5V and 5.5V. The MPM4710 buck-boost power modules are fully integrated, highly efficient, and feature a built-in inductor. These modules employ current mode control with a fixed Pulse-Width Modulation (PWM) frequency to improve stability and transient response. The MPM4710 buck-boost power modules boast a thermal shutdown function and a Short-Circuit Protection (SCP) function with Hiccup mode. These modules are available in a 2.5mm x 2.5mm x 1.2mm ECLGA-14 package. Typical applications include optical modules, personal medical devices, and Time-of-Flight (ToF) sensors or structured light systems.Features
- Selectable Pulse-Skip Mode (PSM) or Pulse-Width Modulation (PWM) mode
- Load disconnect during shutdown
- Internal Soft Start (SS) and compensation
- Power Good (PG) indication
- Short-Circuit Protection (SCP) with Hiccup mode
- Thermal shutdown
Specifications
- Typical 25μA quiescent current
- 1.8V minimum start-up input voltage
- 1.2V to 5.5V operating input voltage range
- 1.5V to 5.5V output voltage range
- Typical 1A, maximum 2A output current
- Fixed 2MHz or external synchronous switching frequency
- 2.5mm x 2.5mm x 1.2mm ECLGA-14 package
Applications
- Optical modules
- Personal medical devices
- Time-of-Flight (ToF) sensors or structured light systems
Functional Block Diagram
Typical Application Circuit Diagram
Package Information
Veröffentlichungsdatum: 2024-06-21
| Aktualisiert: 2024-07-31
