Monolithic Power Systems (MPS) MPM3820 Synchronous Step-Down Converters
Monolithic Power Systems (MPS) MPM3820 Synchronous Step-Down Converters achieve 2A continuous output current from a 2.7V to 6V input voltage with excellent load and line regulation. These converters feature built-in power MOSFETs and an inductor. Designers can use the devices to regulate output voltage as low as 0.6V. The constant-on-time control (COT) scheme provides a fast transient response, high light-load efficiency, and easy loop stabilization. Fault condition protection includes a cycle-by-cycle current limit and thermal shutdown (TSD). MPS MPM3820 Synchronous Step-Down Converters require a minimum number of readily available standard external components. These devices are offered in a small QFN-20 package, making them ideal for powering portable equipment operating from a single-cell lithium-ion battery.Features
- Wide 2.7V to 6V operating input range
- Adjustable output from 0.6V
- 3.0mm x 5.0mm x 1.6mm QFN-20 package
- Low radiated emissions (EMI) complies with EN55022 Class B standards
- Up to 2A continuous output current
- 100% duty cycle in dropout
- Ultra-low IQ: 40μA
- EN and power good for power sequencing
- Cycle-by-cycle overcurrent protection
- Short-circuit protection with hiccup mode
- Adjustable output only needs 4 external components: 2 ceramic capacitors and FB divider resistors
Applications
- Low voltage I/O system power
- LDO replacement
- Power for portable products
- Storage (SSD/HDD)
- Space-limited applications
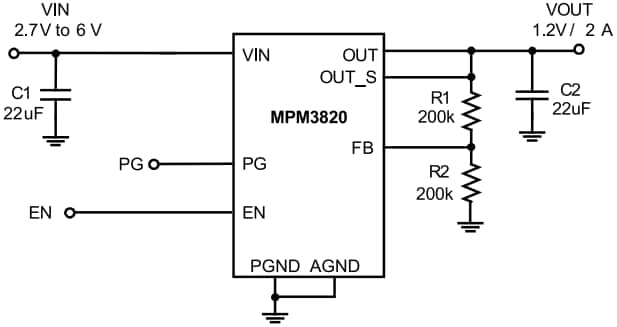
Typical Application (Fixed Output)
Veröffentlichungsdatum: 2015-03-06
| Aktualisiert: 2022-03-11
