Microchip Technology CEC1712 Kryptografischer Embedded-Controller
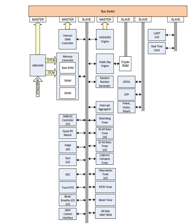
Der Microchip Technology CEC1712 kryptografische Embedded-Controller ist ein stromsparender integrierter Embedded-Controller, der mit einer starken kryptografischen Unterstützung ausgelegt ist. Der CEC1712 verfügt über eine hochkonfigurierbare, fortschrittliche Mischsignal-I/O-Controller-Architektur und enthält einen ARM® Cortex-M4-32-Bit-Prozessorkern mit eng gekoppeltem Speicher für eine optimale Code-Ausführung und einen optimalen Datenzugriff. Ein interner ROM ist im Design des CEC1712 integriert, der für die Speicherung der Einschalt-/Boot-Sequenz und der APIs, die während der Betriebszeit verfügbar sind, verwendet wird.Merkmale
- Sicheres Booten bietet eine Hardware-basierte Root of Trust
- Einfach zu bedienende, nahtlose Authentifizierungs- und Verschlüsselungsmöglichkeiten für verbundene Applikationen
- Robuste Hardware-Verschlüsselungs-Chiffre-Suite
- Benutzerprogrammierbarer OTP: 4K-Bit
- AES128, AES192, AES256
- SHA-1, SHA-256, SHA-512
- RSA-1024 zu RSA-4096
- ECDSA, EC-KCDSA, Ed25519
- Echter Zufallsnummerngenerator
- Monotoner Zähler
Blockdiagramm
Veröffentlichungsdatum: 2021-02-12
| Aktualisiert: 2025-03-25
