M5Stack ENV III Hat
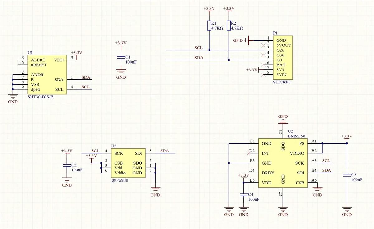
M5Stack ENV III Hat is a multifunctional environmental sensor adapted to the M5StickC series. This Hat integrates SHT30 and QMP6988 internally to detect temperature, humidity, and atmospheric pressure data. The SHT30 is a high-precision and low-power digital temperature sensor, whereas the QMP6988 is an absolute air-pressure sensor specially designed for mobile applications with high accuracy. The ENV III Hat is suitable for projects that require rapid collection and detection of environmental data. Typical applications include weather stations and storage barn environment monitoring.Kit Contents
- 1x ENV III HAT
- 1x double-sided tape
Features
- Temperature, humidity, and air pressure
- High accuracy
- High reliability and long-term stability
Specifications
- -40℃ to 120℃ temperature measurement range
- 0 to 60℃/±0.2℃ measurement accuracy
- Communication protocols:
- I²C: SHT30 (0x44)
- QMP6988 (0x56)
- 10%RH to 90%RH / ±2% humidity measurement range/error
- Weight:
- Gross: 8g
- Net: 4g
- 15mm x 24mm x 14mm size
Applications
- Weather station
- Storage barn environment monitoring
Schematic
Veröffentlichungsdatum: 2021-09-15
| Aktualisiert: 2022-03-11
