Infineon Technologies REF_XDPS21081_65W1 USB-PD-SNT-Referenzdesign
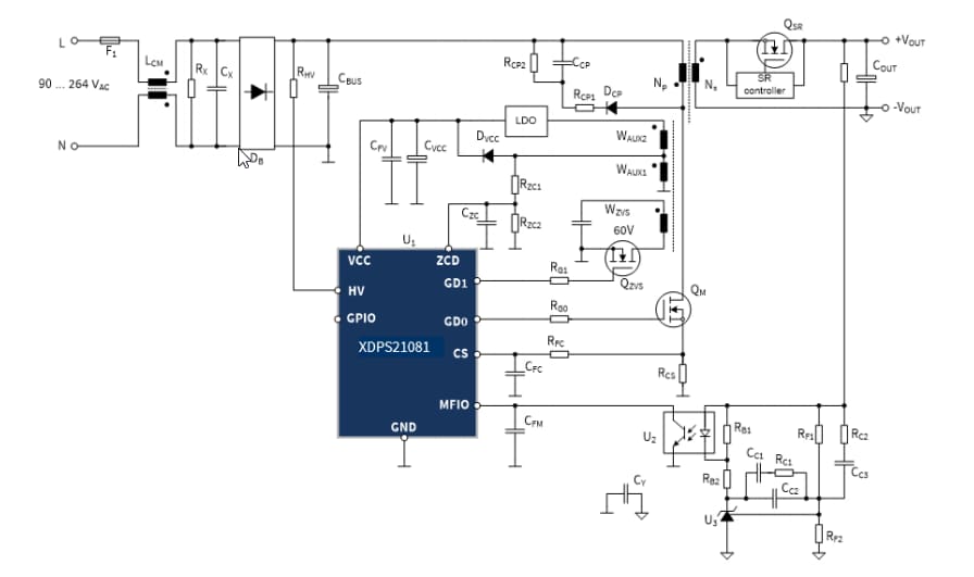
Das Infineon Technologies REF_XDPS21081_65W1 USB-PD-SNT-Referenzdesign verfügt über einen digitalen Flyback-Controller, einen CoolMOS™ 600-V-C7-Superjunction-MOSFET, einen OptiMOS PD-Synchron-Gleichrichtungs-MOSFET, einen OptiMOS 30-V-MOSFET, der als Sicherheitsschalter und einen Kleinsignal-MOSFET dient. Das Referenzdesign erfüllt verschiedene regulatorische Grenzwerte und ermöglicht Designs mit kleinem Formfaktor.Das REF_XDPS21081_65W1 USB-PD SNT-Referenzdesign von Infineon Technologies ist ein 65-W-USB-PD-Typ-C-Ladegerät mit einem Universal-Eingangsspannungsbereich von 90 VAC~264 VAC. Das Design unterstützt einen Ausgang von 5 V/3 A, 9 V/3 A, 12 V/3 A, 15 V/3 A und 20 V/3,25 A.
Merkmale
- Universal-Eingangsspannungsbereich: 90~264 VAC
- Bis zu 65 W Dauerleistung mit einem Spitzenwirkungsgrad von mehr als 93 %
- Fester Ausgang: 5 V/3 A, 9 V/3 A, 12 V/3 A, 15 V/3 A, 20 V/3,25 A
- Erfüllt die Anforderungen des EU CoC Tier 2 und des DoE Energy Star Level VI für den durchschnittlichen Wirkungsgrad und die Leistungsaufnahme bei Nulllast
Applikationen
- USB-PD
- Laden
- Gebrauchsgüter
- Netzteil
- SNT
Komponentenliste
•Erzwungener Quasi-resonanter ZVS-Flyback-Controller (XDPS21081)
•CoolMOS™ 600-V-C7-Leistungstransistor (IPL60R185C7)
•OptiMOS™ Kleinsignal-Transistor (BSL606SN)
•OptiMOS™ 5 100-V-Leistungstransistor (BSC0802LS)
•OptiMOS™ PD-Leistungstransistor (BSZ0905PNS)
Weitere Ressourcen
Vereinfachte Demoschaltung
PCB-Layout
Veröffentlichungsdatum: 2021-05-24
| Aktualisiert: 2022-03-15
