Diodes Incorporated AP74701Q Fahrzeug Ideal Diode Regler
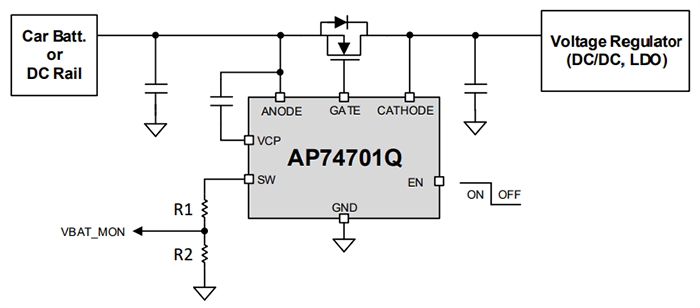
Diodes Incorporated AP74701Q Fahrzeug Ideal Diode Regler ist ein AEC-Q100 qualifiziertes Gerät, das in Verbindung mit einem externen N-Kanal -MOSFET als ideale Diode für einen Verpolungsschutz mit minimalen Verlusten und einem 20 mV Durchlass-Spannungsabfall arbeitet. Das im SOT28-Gehäuse untergebrachte AP74701Q eignet sich für den Eingangsschutz von 12 V Fahrzeugsystemen. Die Unterstützung der Eingangsspannung 3,2 V eignet sich besonders gut für strenge Kaltstartanforderungen in Fahrzeugsystemen.Der AP74701Q von Diodes Inc. steuert das GATE des MOSFET, um den Durchlass-Spannungsabfall bei 20 mV zu regulieren. Das Regelungsschema ermöglicht das sofortige Abschalten des MOSFET während eines Rückstromereignisses und stellt sicher, dass kein DC-Rückstrom fließt. Durch die sofortige Reaktion (< 0,75="" μs)="" auf="" die="" blockierung="" des="" rückstroms="" eignet="" sich="" das="" gerät="" für="" systeme="" mit="" ausgangs-spannung="" -überbrückungsanforderungen="" während="" iso7637="" impulstests="" und="" stromausfall-/eingangsmikrokurzschlussbedingungen.="" der="" ap74701q="" bietet="" eine="" integrierte="">DS-Clamp-Funktion, die es Benutzern ermöglicht, eine „TVS-lose“ Eingabepolarität Schutzlösung zu erreichen, die zudem kostengünstig ist.
Das AP74701Q Regler verfügt über einen elektrische Ladung Pumpen- GATE Antrieb für einen externen N-Kanal MOSFET. Wenn der Freigabepin niedrig ist, ist der Controller ausgeschaltet und zieht ca. 1 μA Strom.
Merkmale
- 3,2 V bis 65 V Eingangsspannungsbereich, 3,9 V Einschalten
- -33 V Batterie-Rückspannung
- Ladungspumpe für externen n-Kanal-Leistungs-MOSFET
- 20-mV-Anode-zu-Kathode-Durchlass-Spannungsabfallkontrolle
- Niedriger 1-µA-Abschaltstrom, wenn deaktiviert
- Niedriger 80-µA-Ruhestrom, wenn aktiviert
- Schnelle Rückstromsperre mit einer Reaktionszeit von < 0,75="">
- 2,3 A Spitzenwert des Gate-Ausschaltstroms
- Aktiver hoher Betrieb
- Integrierter Batteriespannungs-Überwachungsschalter (SW)
- 8-pin-SOT28-Gehäuse
- ESD-Schutz
- 2 kV Human-Body-Modell (HBM)
- 750 V Charged-Device-Modell (CDM)
- Erfüllt die Automotive-Transienten-Anforderungen gemäß ISO7637 ohne zusätzliche TVS-Dioden am Eingang (TVS-frei)
- AEC-Q100-konform mit Bauteiltemperatur Klasse 1 (-40 °C bis +125 °C Umgebungstemperaturbereich)
- Bleifrei und RoHS-konform
- Halogen- und antimonfreies, umweltfreundliches Bauteil
- AEC-Q100-qualifiziert, PPAP-fähig und in IATF 16949-zertifizierten Anlagen hergestellt
Applikationen
- Infotainment-Systeme in Fahrzeugen
- Autoradios
- Telematik
- Steuerungseinheiten
- Automotive-FAS-Systeme (Kameras)
- Aktiver O-Ring für redundanten Strom
- Leistung für Industrieautomatisierung wie z. B. PLC
- Enterprise-Stromversorgungen
Videos
Typische Applikations-Schaltung
Blockdiagramm
