Diodes Incorporated Einzelchip-Schalter für VBUS-Leitungsschutz
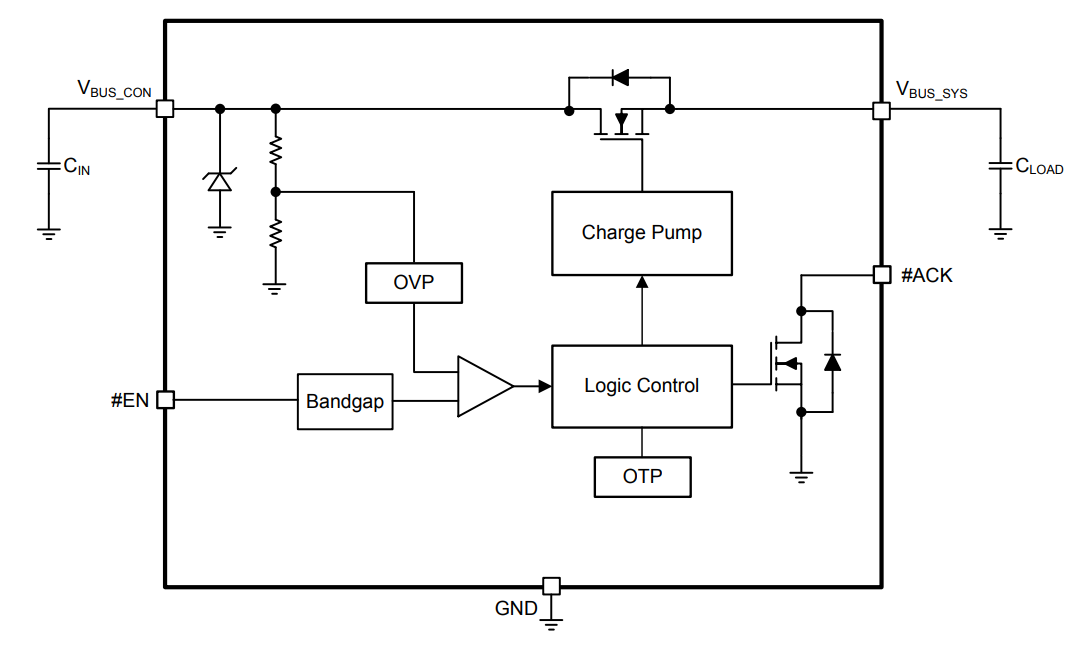
Der Diodes Incorporated AP22953 Einzelchip-Schalter ist für den VBUS-Leitungsschutz der USB 2.0/3.0/Typ-C-Steckverbinder ausgelegt. Der AP22953 bidirektionale MOSFET-Schalter bietet einen normalen Stromfluss sowohl im Lade- als auch Host-Modus und schützt gleichzeitig die internen Schaltkreise vor Überspannungsbedingungen am VBUS_CON-Pin. Auf dem VBUS_CON-Pin verfügt das Bauteil über einen Überspannungsschutz von bis zu 30 V. Nachdem der #EN-Pin niedrig gezogen wurde, zählt der AP22953 20 ms, bevor der MOSFET über eine Soft-Start-Verzögerung eingeschaltet wird. Der #ACK-Pin zeigt an, dass der MOSFET vollständig eingeschaltet ist.Die typische Applikationsschnittstelle des AP22953 Einzelchip-Schalters von Diodes Inc ist die VBUS-Leitung in USB-Steckverbindern. Zu den typischen Endgeräten des AP22953 gehören Smartphones, Tablet-PCs, Wearables und elektronische Kassenterminalysteme (EPOS). Der AP22953 kann auch mit anderen Bauteilen verwendet werden, die eine 5-V-Stromschienen-Schnittstelle verwenden.
Der Übertemperaturschutz schaltet den Schalter bei +145 °C (typisch) aus. Der AP22953 wird in einem Wafer-Level-Chip-Scale-W-WLB2013-12-Gehäuse von 1,988 mm x 1,288 mm x 0,64 mm mit rückseitiger Laminierung angeboten.
Merkmale
- Überspannungsschutz
- IEC61000-4-5 >100V
- Integrierter 39-mΩ-n-Kanal-MOSFET-Schalter (typisch)
- Überspannungsschutz (OVP) bei VBUS_CON von bis zu 30 VDC
- Integriertes Eingangs-Freigabe- und Statusausgangssignal
- Übertemperaturschutz (OTP)
- ESD-Schutz
- > 4 kV Human-Body-Model (HBM)
- > 1 kV Charged-Device Model
- IEC61000-4-2 Luftentladung: > 15 kV
- IEC61000-4-2 Kontaktentladung: > 15 kV
- Vollständig RoHS-konform und bleifrei
- Bleifreies, halogenfreies und antimonfreies umweltfreundliches Bauteil
Applikationen
- Smartphones
- Tablet-PCs
- Wearables
- Elektronische Kassensysteme (EPOS)
Ressourcen
Typische Applikations-Schaltung
Blockdiagramm
Pin-Belegungen
Veröffentlichungsdatum: 2021-07-09
| Aktualisiert: 2022-03-11
