Analog Devices / Maxim Integrated MAX40089 Evaluierungskit
Das Maxim Integrated MAX40089 Evaluierungskit ist eine vollständig bestückte und getestete Leiterplatte, die zur Evaluierung der MAX40077 sowie MAX40089 ICs verwendet werden kann. Diese PCB ist mit MAX40089AUT+ installiert und in einem 8-µMAX-Gehäuse untergebracht. Das MAX40089 Kit wird von einem Versorgungsspannungsbereich von 2,7 V bis 5,5 V und mit einem Temperaturbereich von -40 °C bis 125 °C betrieben.Merkmale
- Evaluiert sowohl MAX40077 als auch MAX40089 ICs:
- Verstärkungs-Bandbreitenprodukt mit 42 MHz (MAX40089)
- Verstärkungs-Bandbreitenprodukt mit 10 MHz (MAX40077)
- Wird bei einem Temperaturbereich von -40 °C bis 125 °C betrieben
- 2,7 V bis 5,5 V Versorgungsspannungsbereich über VDD und VSS
- Extrem geringe Verzerrung (0,0002 % mit 1kΩ-Last)
- Bewährtes PCB-Layout
- Vollständig bestückt und getestet
Erforderliche Ausrüstung
- MAX40089EVKIT evaluation kit
- 2.7V to 5.5V, 100mA DC power supply
- Precision voltage calibrator
- Two digital multimeters
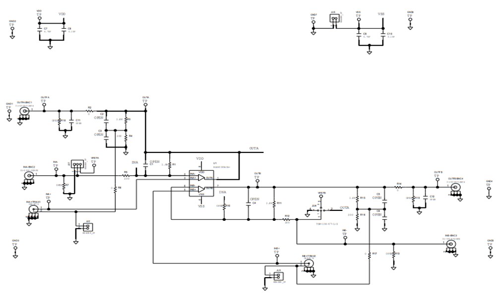
MAX40089 Evaluierungskit - Schaltplan
Veröffentlichungsdatum: 2018-12-12
| Aktualisiert: 2023-04-24
