Analog Devices / Maxim Integrated MAX22506E Evaluierungskit

Das Analog Devices Inc. MAX22506E Evaluierungskit ist zur Demonstration des Funktionsumfangs des MAX22506E RS-485-/RS-422-Halbduplex- und Hochgeschwindigkeits-Transceivers ausgelegt. Dieses Kit wird für eine eigenständige Evaluierung verwendet oder mit einem RS-485-/RS-422-Netzwerk für eine einfache Evaluierung im System verbunden. Das ADI MAX22506E Evaluierungskit wird bei einem Versorgungsspannungsbereich von 3 V bis 5,5 V betrieben und enthält einen wählbaren On-Board-Anschluss. Zu den typischen Applikationen gehören Backplane-Busse, Encoder-Schnittstellen, Feldbus-Netzwerke, Industriesteuerungssysteme und Bewegungssteuerung.

Merkmale

  • Betriebsspannungsbereich: 3 V bis 5 V
  • Verteiler-Steckverbinder für eine einfache Evaluierung der RS-485/RS-422
  • Vollständig bestückt und getestet

Applikationen

  • Backplane-Busse
  • Encoder-Schnittstellen
  • Feldbus-Netzwerke
  • Industrie-Steuerungssysteme
  • Bewegungssteuerung

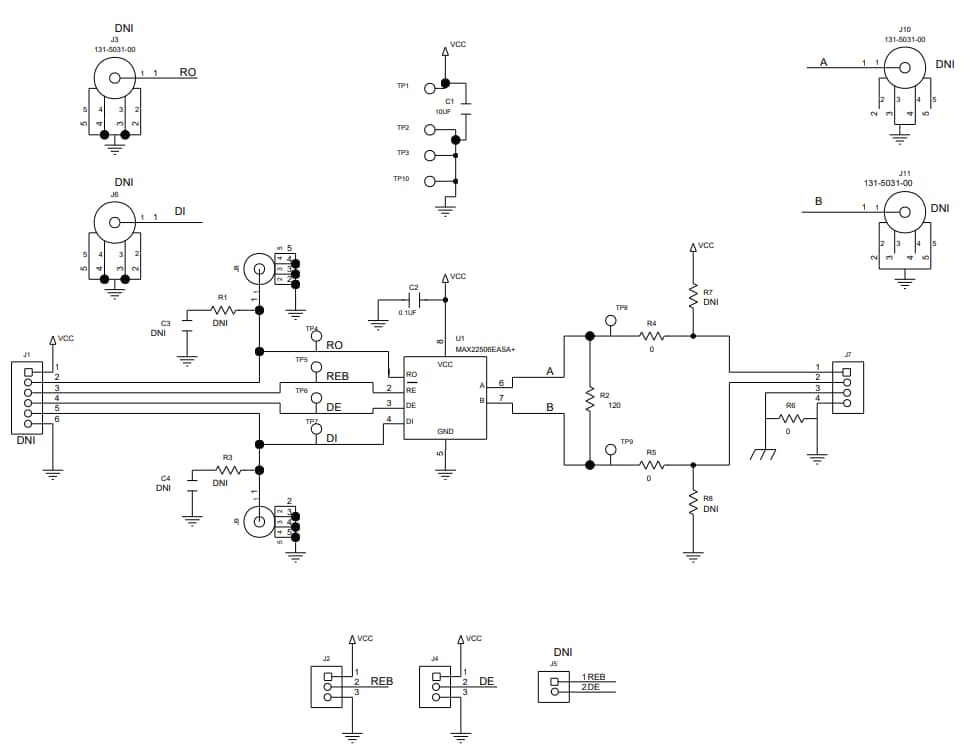
Evaluierungskit – Schaltplan

Schaltplan - Analog Devices / Maxim Integrated MAX22506E Evaluierungskit
Veröffentlichungsdatum: 2021-03-26 | Aktualisiert: 2023-04-13