Analog Devices Inc. MAX20049EVKIT Evaluierungskit

Das Evaluierungskit MAX20049EVKIT von Analog Devices Inc. ist zur Evaluierung der Funktionsweise des MAX20049 konfiguriert. Die Dual-Abwärtswandler-ICs der Baureihe MAX20049 bieten zwei Low-Dropout-Regler (LDOs), die eine Einzelchip-Lösung für Fahrzeug-Kameras bieten. Diese MAX20049 ICs verfügen über einen Eigenschutz und ein robustes Design mit Überspannungs- und Unterspannungsüberwachung, Überspannungsschutz, thermischer Abschaltung und Kurzschluss-Sicherung.

Das Evaluierungskit MAX20049EVKIT von ADI ist zur Bereitstellung von vier Ausgangsspannungen von einer einzigen Eingangsspannungsquelle ausgelegt. Sowohl Abwärtswandler (OUT1, OUT2) als auch LDO3 können eine hohe Eingangsspannungsquelle (max. 17 V) akzeptieren. Das Evaluierungskit verwendet ein bewährtes PCB-Layout und ist vollständig bestückt und getestet.

Merkmale

  • MAX20049ATEA/VY+ installiert (andere IC-Optionen verfügbar):
    • VOUT1 = 3,8 V
    • VOUT2 = 1,8 V
    • VOUT3 = 3,3 V
    • VOUT4 = 1,2 V
  • Installierte Induktivitäten gleichen Größe und Wirkungsgrad aus (siehe Stückliste)
  • PGOOD-PCB-Pad für die Spannungsüberwachung
  • Konfigurierbare SUP1 und SUP2 mit Widerständen R4 und R5
  • Wählbarer LDOIN3-Eingang mit Steckbrücke JU1
  • Bewährtes PCB-Layout
  • Vollständig bestückt und getestet

Erforderliche Ausrüstung

  • MAX20049 Evaluierungskit
  • 2,7 V bis 18 V, 3 A Netzteil
  • Vier Voltmeter
  • Elektronische Last, die 1 A senken kann

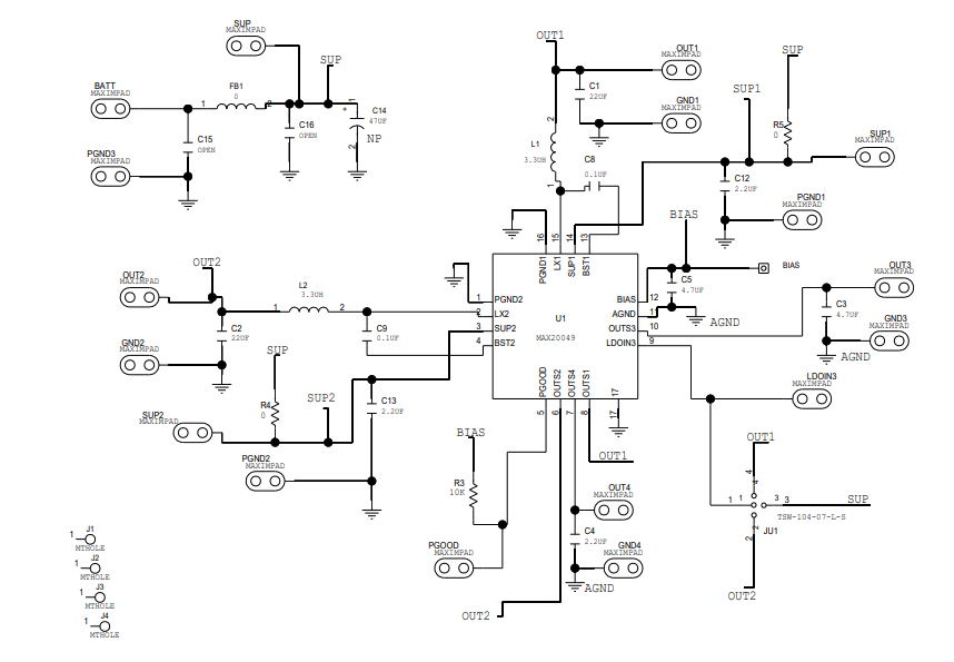
Schaltschema

Schaltplan - Analog Devices Inc. MAX20049EVKIT Evaluierungskit
Veröffentlichungsdatum: 2020-11-18 | Aktualisiert: 2024-07-31