Analog Devices / Maxim Integrated MAX20019/20 Dual-Abwärtswandler

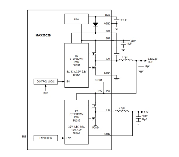
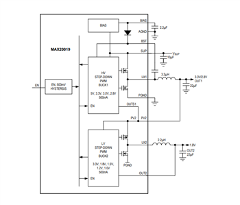
Maxim Integrated MAX20019/20 Dual-Abwärtswandler bieten 2,2 MHz und 3,2 MHz mit integrierten High-Side- und Low-Side-MOSFETs für Automotive-Kameras. Der Hochspannungs-Abwärtswandler ist für einen Dauerbetrieb von Eingangsspannungen bis zu 17 V ausgelegt. Das Bauteil verfügt über eine Ausgangsspannung, die werksseitig voreingestellt ist. Der Abwärtswandler 1 ist auf 3,3 V, 3,0 V oder 2,8 V voreingestellt. Der Abwärtswandler 2 ist auf 1,8 V, 1,5 V, 1,2 V oder 1 V voreingestellt. Eine weitere Option ist die Voreinstellung des Abwärtswandlers 1 auf 5 V und des Abwärtswandlers 2 auf 3,3 V.

Der Niederspannungs-Abwärtswandler bietet einen Festfrequenz-PWM-Modusbetrieb mit einer Schaltfrequenz von 2,2 MHz oder 3,2 MHz. Der Hochfrequenzbetrieb ermöglicht ein Vollkeramik-Kondensator-Design und kleine externe Komponenten. Die On-Chip-Schalter mit niedrigem Widerstand gewährleisten einen hohen Wirkungsgrad bei gleichzeitiger Reduzierung der kritischen Induktivität.

Der MAX20019 verfügt über eine Aktivierung der Hysterese von 500 mV, wodurch der Einsatz von langen, kostengünstigen Koaxialkabel selbst bei langsamem Einschalten ermöglicht wird. Der Abwärtswandler 1 des MAX20020 schaltet ein, wenn der VSUP größer als 5,5 V ist, wobei der Abwärtswandler 1 vom EN-Eingang angetrieben wird. Zu den Schutzfunktionen gehören Überspannungsschutz (OV), Zyklus-für-Zyklus-Strombegrenzung und thermische Abschaltung mit automatischer Wiederherstellung. Die Abwärtswandler werden zur Reduzierung der Eingangsstromwelligkeit um 180° phasenverschoben zueinander betrieben.

Merkmale

  • Kleine Lösungsgröße
    • 10-Pin-TDFN von 2 mm x 3 mm mit einem freiliegenden Pad
    • Der Betrieb von 2,2 MHz und 3,2 MHz ermöglicht eine kleinere Systemgröße
    • Keine externen Komponenten für den Soft-Start erforderlich
  • Kabelflexibilität
    • Aktivierung der Hysterese von 500 mV ermöglicht lange, kostengünstige Kabel bei langsamem Einschalten
  • EMI-Lösungen
    • Optionale Frequenzspreizungsmodulation
    • Pinbelegung ermöglicht ein enges PCB-Layout von Schaltknoten
  • Selbstschutz
    • Überspannungsschutz
    • Thermische Abschaltung
    • Kurzschluss-Sicherung
  • Bereit für Fahrzeuganwendungen
    • Großer Eingangsspannungsbereich von 3,5 V bis 17 V für Power-over-Koax
    • Automotive-Temperaturbereich: -40 °C bis +125 °C
    • AEC-Q100-qualifiziert

Applikationen

  • Netzteile für Rundumsicht-Kamera
  • Automotive-Punktlast

Funktionsdiagramme

Veröffentlichungsdatum: 2019-11-04 | Aktualisiert: 2025-08-07