Analog Devices / Maxim Integrated MAX17227A TDFN-Evaluierungskit
Das Analog Devices Inc. MAX17227A TDFN-Evaluierungskit ist zur Unterstützung der Evaluierung von MAX17227A Bauteilen im TDFN-Gehäuse ausgelegt. Der ADI MAX17227A ist ein Nano-Power-Aufwärtswandler mit einer Spitzeninduktivitäts-Strombegrenzung von 2 A und einem True-Shutdown-Modus.Das ADI MAX17227A TDFN-Evaluierungskit wird über einen Eingangsbereich von 400 mV bis 5,5 V mit einem typischen Einschaltverhalten von 0,88 V bei einer Last von 3 kΩ betrieben. Das Evaluierungskit enthält den MAX17227AATA+ und bietet Aussgangsspannungen von 2,3 V bis 5,5 V, die über einen Widerstand programmierbar sind.
Merkmale
- Evaluiert den MAX17227A in einem 8-Pin-TDFN-Gehäuse
- Eingangsbereich: 400 mV bis 5,5 V
- Konfigurierbare Ausgangsspannung: 2,3 V bis 5,5 V
- Ausgangsstrom: bis zu 1 A
- Bewährtes 2-lagiges Kupfer-PCB-Layout von 1 oz
- Zeichnet sich durch eine kompakte Lösungsgröße aus
- Vollständig bestückt und getestet
Erforderliche Ausrüstung
- MAX17227A TDFN-Evaluierungskit
- 3-A-DC-Netzteil
- Elektronische Last, die zu 1 A fähig ist
- Digitales Voltmeter (DVM)
PCB-Layout
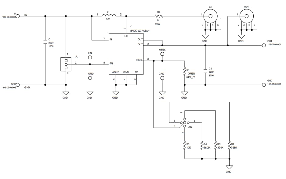
Schaltplan
Veröffentlichungsdatum: 2021-05-05
| Aktualisiert: 2023-04-13
