Analog Devices / Maxim Integrated MAX17617 Leistungsbegrenzer
Analog Devices/Maxim Integrated MAX17617 Leistungsbegrenzer bieten programmierbare Schutzgrenzen für Systeme gegen Eingangsspannungsfehler und Ausgangsüberstromfehler. Diese Leistungsbegrenzer schützen vor Eingangsspannungsfehlern bis zu 80 V ohne Rückstromschutz und 75 V mit Rückstromschutz. Dies wird durch den internen Feldeffekttransistor vom Typ N (nFET) mit einem niedrigen ON-Widerstand von 20 mΩ (typisch) erreicht. Die MAX17617 Leistungsbegrenzer verfügen über eine programmierbare Unterspannungssperre (UVLO) mittels externer Spannungsteiler. Diese Leistungsbegrenzer umfassen außerdem eine programmierbare Überspannungsabschaltung (OVLO) und einen Schutz vor verpolter Eingangsspannung mittels eines externen nFET.Die MAX17617 Leistungsbegrenzer bieten 200 % kurzfristige Überlastfähigkeit und programmierbare Strombegrenzungs-Fehlerreaktion. Diese Leistungsbegrenzer bieten eine Open-Drain-Fehleranzeige (FLAG), einen Power-Good-Ausgang (PGOOD), eine programmierbare Erkennung der Ausgangsunterspannung (OUTUV) sowie die Überwachung der Sperrschichttemperatur (TJ). Typische Applikationen umfassen Eingangsspannungs- und Ausgangsüberstromschutz, Schutz bei Verlust der Erdung und Überspannungsschutz.
Merkmale
- Robuster Schutz reduziert Ausfallzeiten des Systems:
- Großer Eingangsspannungsbereich von 3 V bis 80 V (ohne Rückstromschutz)
- Großer Eingangsspannungsbereich von 3 V bis 75 V (mit Rückstromschutz)
- Genaue programmierbare Strombegrenzung von ±3 % zwischen 3 A und 7 A über den gesamten Temperaturbereich
- Genaue programmierbare Strombegrenzung von ±4 % zwischen 2 A und 3 A über den gesamten Temperaturbereich
- Genaue programmierbare Strombegrenzung von ±7 % zwischen 0,7 A und 2 A über den gesamten Temperaturbereich
- Genaue Strombegrenzung von ±6 % bei 100 W, 24 V für Klasse 2 Applikationen
- Verpolungsschutz für die Eingangsspannung (mit externem nFET)
- Zweistufiger Rückstromschutz (mit externem nFET) mit schneller 100 ns Anschwingzeit
- Interner nFET mit einem niedrigen RON von 20 mΩ (typischer Wert)
- Verpolungstolerante Ausgangsspannung
- Verlust von Erdungsschutz
- Kurzzeitige Überlastbeständigkeit von 200 %
- Flexibles Design zur Maximierung der Wiederverwendung und Reduzierung der Neuqualifizierung:
- Einstellbare UVLO- und OVLO/OVFB-Schwellwerte
- ±2 % genaue Bandbreiten-Aktualisierungsüberwachung, IMON (3 A bis 7 A bis 85 °C)
- Programmierbarer Einschaltstrombegrenzer
- Kontinuierliche, automatische Wiederholungs- und Latch-Off-Modi, programmierbare Reaktion auf Strombegrenzungsfehler
- Logikschaltung-Freigabeeingang (EN)
- Geschützte externe Gate-Ansteuerung eines n-Kanal-Feldeffekttransistors (nFET).
- Open-Drain-Fehleranzeige (FLA
- Power-Good-Ausgang (PGOOD)
- Programmierbare Erkennung der Ausgangsunterspannung (OUTUV)
- Überwachung der Sperrschichttemperatur (TJ)
- Strombegrenzung des thermischen Foldbacks
- Lösung mit kleinerem Footprint:
- Gehäuse 4,5 mm x 5,75 mm, 23-Pin FCQFN-Gehäuse
- Integrierte nFET für allgemeine Schutzanforderungen
Applikationen
- Eingangsspannungs- und Überstromschutz am Ausgang
- Verlust von Erdungsschutz
- Überspannungsschutz
Blockdiagramm
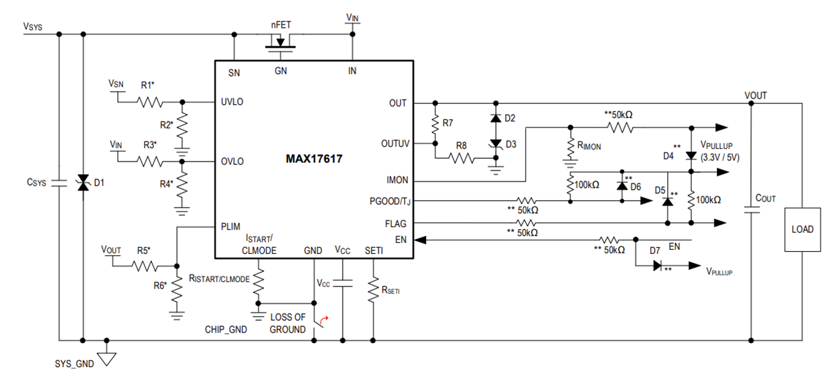
Typische Applikations-Schaltung
Veröffentlichungsdatum: 2025-12-08
| Aktualisiert: 2025-12-23
