Analog Devices Inc. LTC7811 Buck/Buck/Boost Controller mit Dreifach-Ausgang
Der Analog Devices LTC7811 Buck/Buck/Boost Controller ist ein leistungsstarker DC/DC-Schaltregler-Boost Controller mit Dreifach-Ausgang (Buck/Buck/Boost), der alle n-Kanal-Leistungs-MOSFET-Stufen ansteuert. Seine Konstantfrequenz-Strommodus-Architektur ermöglicht eine phasenstarre Frequenz von bis zu 3 MHz. Der LTC7811 wird mit einem großen Eingangsversorgungsbereich von 4,5 V bis 40 V betrieben. Wenn der LTC7811 vom Ausgang des Aufwärtswandlers oder einer anderen Hilfsversorgung vorgespannt wird, kann er nach dem Einschalten mit einer Eingangsversorgung von nur 1 V betrieben werden.Die Betriebslaufzeit in batteriebetriebenen Systemen wird mit einem sehr niedrigen Nulllast-Ruhestrom verlängert. Die OPTI-LOOP®-Kompensation ermöglicht die Optimierung des Einschwingverhaltens über eine große Auswahl von Ausgangskapazitäts- und ESR-Werten. Der LTC7811 verfügt über eine präzise 0,8-V-Referenz für die Abwärtswandler, eine 1,2-V-Referenz für den Aufwärtswandler und eine Anzeige des Power-Good-Ausgangs.
Darüber hinaus verfügt der LTC7811 von Analog Devices über einen Frequenzspreizungsbetrieb, der das abgestrahlte und leitungsgeführte Rauschen auf sowohl der Eingangs- als auch Ausgangsversorgung erheblich reduziert und dadurch die Einhaltung der EMI-Standards (elektromagnetische Störung) vereinfacht.
Merkmale
- Zwei synchrone Abwärtswandler und ein Einzel-Aufwärts-Controller
- Betrieb mit niedrigem IQ
- 14 μA (14 V bis 3,3 V, Kanal 1 eingeschaltet)
- Die Regelung der Ausgänge wird während dem Kaltstart bis hinunter zu einer Eingangsversorgungsspannung von 1 V aufrechterhalten
- Großer Vorspannungs-Eingangsspannungsbereich: 4,5 V bis 40 V
- Abwärtsausgangsspannungen von bis zu 40 V
- Aufwärtsausgangsspannung nur durch externe Komponenten begrenzt
- Frequenzspreizungsbetrieb
- RSENSE- oder DCR-Strommessung
- Batteriestandsanzeige für Fahrzeuganwendungen
- Programmierbare Festfrequenz (100 kHz bis 3 MHz)
- Phasenstarre Frequenz (100 kHz bis 3 MHz)
- Wählbarer Dauerbetrieb, impulsüberspringender oder Burst Mode®-Betrieb mit niedriger Welligkeit bei leichten Lasten
- Aufwärtskanal-Stromwächterausgang
- Niedriger Abschalt-IQ: 1,5 μA
- Kleines 40-Pin-QFN-Gehäuse von 6 mm × 6 mm
- AEC-Q100-Qualifikation für Fahrzeuganwendungen noch ausstehend
Applikationen
- Fahrzeuganwendungen und Transportwesen
- Industrie
- Militär/Avionik
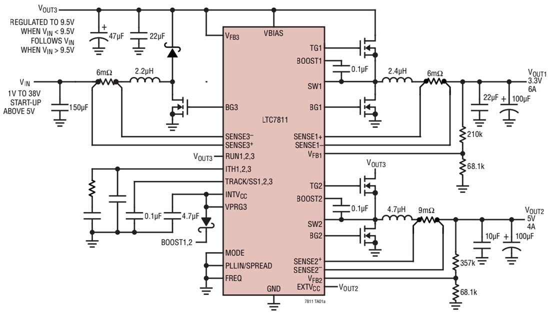
Typische Applikation
