Analog Devices Inc. LTC781x Synchrone Abwärts-Aufwärts-Controller
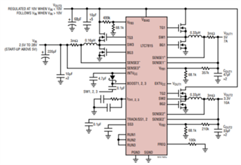
Linear Technology/Analog Devices LTC781x synchrone Auf-/Abwärts-Controller sind hochleistungsfähige 38V- und 60V-DC/DC-Schaltregler-Controller mit geringem Ruhestrom. Die LTC781x Controller steuern die n-Kanal-Leistungs-MOSFET-Phasen. Das Design umfasst voneinander unabhängige Aufwärts- (Boost) und Abwärts- (Buck) Controller. Diese voneinander unabhängigen Aufwärts- und Abwärts-Controller können zwei separate Ausgänge regeln. Die beiden voneinander unabhängigen Aufwärts- und Abwärtscontroller können kaskadiert werden und ermöglichen es dann, eine Eingangsspannung in eine Ausgangsspannung umzuwandeln. Die Eingangsspannung kann größer, kleiner oder genauso groß wie die Ausgangsspannung sein.Die kaskadierte Auf-/Abwärts-Lösung zeichnet sich durch ein schnelles Einschwingverhalten mit kontinuierlichen, nicht-pulsierenden Ein- und Ausgangsströmen aus. Die kontinuierlichen, nicht pulsierenden Eingangs- und Ausgangsströme reduzieren die Spannungs-Restwelligkeit und die EMI erheblich. Die Niederspannungs-Restwelligkeit des LTC781x und die reduzierte EMI machen die Controller ideal für Industrie-, Automobil- und leistungsstarke, batteriebetriebene Systeme. Die LTC781x-Controller werden mit einer Eingangsspannung von 4,5 V bis 60 V betrieben und können bis zu 2,2 V Leistung nach der Inbetriebnahme aufrechterhalten. Die Controller verlängern die Betriebslaufzeit in batteriebetriebenen Systemen mit einem niedrigen 33μA-Nulllast-Ruhestrom.
Merkmale
- Synchrone Auf-/Abwärts-Controller
- Bei Kaskadierung kann die VIN kleiner, größer oder gleich groß als die geregelte VOUT sein
- Die Ausgangsspannung bleibt auch bei kurzzeitigen Eingangsspannungseinbrücken (z. B. Cold Crank) auf niedrigen 2,2 V
- Großer 4,5 V bis 60 V Eingangsvorspannungsbereich
- Extrem niedrige Eingangs- und Ausgangswelligkeit
- Niedrige EMI
- Schnelles Ausgangs-Einschwingverhalten
- Hoher Wirkungsgrad bei leichter Last
- Niedriger IQ
-Betrieb- Niedriger IQ-Betrieb: 33 μA (beide Kanäle aktiv) (LTC7812)
- Niedriger IQ-Betrieb: 28 μA (Abwärtskanal aktiv) (LTC7812)
- Niedriger IQ-Betrieb: 29 μA (ein Kanal aktiv) (LTC7813)
- Niedriger IQ-Betrieb: 34 μA (beide Kanäle aktiv) (LTC7813)
- RSENSE oder verlustfreie DCR-Strommessung
- Abwärts-Ausgangsspannungsbereich:
- 0,8 V ≤ VOUT ≤ 24 V (LTC7812)
- 0,8 V ≤ VOUT ≤ 60 V (LTC7813)
- Aufwärts-Ausgangsspannung bis 60 V
- Phasengekoppelte Frequenz (75 kHz bis 850 kHz)
- Kleines 32-Pin-QFN-Gehäuse von 5 mm × 5 mm
Applikationen
- Automobil- und Industrie-Leistungssysteme
- Batteriebetriebene Hochleistungssysteme
