ABLIC S-82H4B Battery Protection ICs
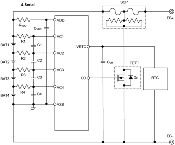
ABLIC S-82H4B Battery Protection ICs are used for secondary protection of 3-serial or 4-serial lithium-ion rechargeable battery packs. These ICs feature high-accuracy voltage detection circuits and delay circuits. The S-82H4B ICs consume low current (maximum 4µA during operation and 0.4µA VRTC pin shutdown) and operate at a wide temperature range of -40°C to 85°C. These ICs include a constant-voltage output circuit capable of outputting 1.5V to 3.3V for a constant-voltage power supply for an external Real-Time Clock IC (RTC). The S-82H4B battery protection ICs are lead-free (Sn 100%) and halogen-free.Features
- High-accuracy voltage detection circuit for each cell:
- Overcharge detection voltage:
- 3.600V to 5V (5mV step)
- ±15mV (Ta = +25°C) accuracy
- ±20mV (Ta = -10°C to +60°C) accuracy
- 3.600V to 5V at ±50mV accuracy overcharge release voltage
- 2.500V to 2.800V (100mV step) at ±50mV accuracy VRTC pin shutdown voltage
- Overcharge detection voltage:
- 1s, 2s, 4s, and 6s overcharge detection delay time, VRTC pin shutdown delay time (Delay times are generated only by an internal circuit (external capacitors are unnecessary))
- Overcharge timer reset function (available and unavailable)
- CO pin output voltage is limited to 7.5V maximum
- 1.500V to 3.300V (100 mV step) at ±2% accuracy VRTC pin output voltage
- 2mA maximum VRTC pin output current
- -40°C to +85°C wide operation temperature range
- Low current consumption:
- 4μA maximum during operation (VCU − 1V for each cell)
- 0.4μA maximum during VRTC pin shutdown (VRSD − 1V for each cell)
- Lead-free (Sn 100%) and halogen-free
Dimension Diagram
Veröffentlichungsdatum: 2025-06-12
| Aktualisiert: 2025-06-27
