![]() |
![]() Produktdetails anzeigenWeitere Informationen über FEBFAN7688_I00250A Testplatine Weitere Informationen über FEBFAN7688SJXA_CP14U306 Testplatine Anwendungshinweis für LLC Resonante Wandler-Konstruktion mit der FAN7688Fairchild FAN7688 Erweiterte |
|
|
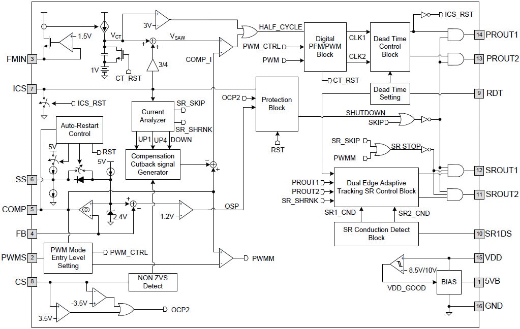
Blockdiagramm![]() |
FEBFAN7688_I00250A Testplatine anzeigenDie FEBFAN7688_I00250A Testplatine verwendet eine Vier-Schicht-Leiterplatte (PCB), entworfen für 250W (12,5V/20A) Nennleistung. Sie verfügt über eine maximale Nennleistung von 250W mit der maximalen eingestellten Leistungsgrenze von 375W. Die Abmessungen der Platte betragen 163x89x25mm. |
FEBFAN7688SJXA_CP14U306 TestplatineDie FEBFAN7688SJXA_CP14U306 Testplatine-LLC-Wandler mit dem FAN7688 ist eine 16-polige Steuerung, die sich auf der Sekundärseite befindet. Der FAN7688 umfasst PFM- und PWM-Steuerung, um die Effizienz bei jedem Laden zu optimieren, und der kombinierte SR-Steuerungs-Vorteil verbessert die Effizienz. Er verwendet eine Strommodus -Steuertechnik, die auf Ladesteuerung basiert. Dies sorgt für eine bessere Steuerung-zu-Ausgang-Übertragungsfunktion der Leistungsstufe, wodurch das Rückkopplungsschleifen-Design vereinfacht und echte Eingangsleistungsgrenzen-Fähigkeit ermöglicht wird. Der PFC wird durch den FAN6982 gesteuert, basierend auf Kontinuierlicher Leitungsmodus-Steuerung (CCM), der modernste ansteigende Modulation für durchschnittliche Stromregelung verwendet. Ebenso beinhaltet er eine Reihe von Funktionen für bessere Leistung und Zuverlässigkeit. Merkmale
PFC: |
![]() |




Anwendungshinweis für LLC Resonante Wandler-Konstruktion mit der FAN7688


